摘要:美国高校年度报告的制度变迁可以分为三个阶段,主要呈现的是三种变迁模式的特点。在把制度视为规则、组织、信念和多维概念的基础上,研究结果显示,规制变迁明确了法定报告的目的、内容和形式;规范变迁增强了报告的科学有效性;文化认知变迁突出了倾听学生心声的重要性;强制性与自愿性的制度格局有利于满足社会的多元需要,但也增加了高校的成本负担。
关键词:制度变迁;质量报告;年度报告;信息公开
什么是制度?对此,学界没有一个标准答案。根据使用最广的一种定义,制度指的是行动者创建的行为规则,用来限制和赋能行动者的行为,它包括正式的规则、非正式的约束及其实施特点。制度还可以被理解为组织、信念和规范此外,制度还是一个多维概念,包含规制、规范和文化认知三维要素。有鉴于此,本文首先把美国高校年度报告制度视为一个多维概念,包含规制、规范和文化认知三维要素;其次,它从规则、规范、组织和信念等制度形态层面剖析了该制度的变迁;再次,它从结构和过程两个视角审视了制度变迁背后的驱动因素和其中的一些因果联系。虽然本文旨在全面阐释美国高校年度报告的制度变迁,但研究内容侧重的还是强制性联邦层级的高校年度报告制度,尤其是高校的报告和国家教育统计中心的反馈机制。
美国高校年度报告的制度变迁可以分为三个阶段。第一阶段是从1636年哈佛学院建立到1866年联邦教育部建立前夕,其间教育是各州保留的权力,联邦政府采取了无为而治的态度。第二阶段是从1867年教育部成立到1966年美国高等教育一般信息调查系统启用前夕,其间教育部在1867-1868年完成了从无到有和从有到无的变迁——建立教育部主要是为了收集全国各地学校及其教学信息和统计数据,撤销教育部是因为担心教育部对地方院校控制过度。第三阶段始于1966年高等教育一般信息调查系统启用,约3400所获得认证的高校被纳入这一系统,认证机构的资质必须获得教育部的认可。该系统的建立为联邦政府大数据的形成奠定了基础,1986年该系统被中学后教育数据集成系统取代,从此后者成为高校向联邦政府报告的中心。
一、制度变迁的模式
进化式、间断平衡式和间断进化式是最常见的三种制度变迁模式。进化式变迁指的是朝着同一方向的渐进变化,变迁的方向是由路径依赖决定的;间断平衡式变迁指的是更快、更深刻和更不连贯的变化,驱动因素是来自外部和内部的各种力量;间断进化式变迁指的是介于进化式和间断平衡式之间的变化,是在保持制度稳定性的同时,快速和深刻地改变制度现状的变化。
在美国高校年度报告的制度变迁中,上述三种模式都有所体现。第一和第二阶段的变迁主要表现为进化式模式特点,第三阶段前期主要表现为间断平衡式的特点,后期主要表现为间断进化式的特点。通过制度类型框架理论,上述特点在规制、规范和文化认知三类要素变迁方面可谓一览无遗。
规制要素方面,20世纪60年代开启了间断平衡式的变迁。《1964年民权法》和《1965年高等教育法》拉开了这一变迁的序幕,按照法律规定,参与和申请参与联邦学生资助项目的高校每年必须定期向联邦政府报告,报告的法定目标包括:为低收入群体创造更多的高等教育机会,为中等收入的群体提供经济上可承受的高等教育;保障高等教育质量;促进科研操守;环境保护;保障教育消费者的安全权、知情权和选择权等目的。相关的立法至少涵盖了16个方面。1990年的《学生知情权法》以及2008年的《高等教育机会法》还扩大了联邦数据报告的范围。
规范要素方面,20世纪60年代同样开启了间断平衡式的变迁,主要表现在五个方面。
第一,组织规范。按照《2002年教育科学改革法》的规定,美国在2002年建立了国家教育科学研究院,下辖4个研究中心,国家教育统计中心就是其中之一,负责收集、分析、报告和发布美国和他国的教育统计数据。在高校内部,1955年以前美国仅10所左右的高校有院校研究办公室,到1964年这一数字上升至115所,现在几乎所有的高校都有院校研究办公室,负责对内和对外的报告,院校研究办公室主任一般兼任校级年度报告的负责人。
第二,功能规范。国家教育统计中心要求所有参与报告的高校自主选择同伴院校,并给没有选择同伴院校的高校指定相应的同伴院校,通过同伴院校之间的大数据对比,满足公众的知情权和选择权;同时,为政府决策和学者的研究提供数据和信息支持。
第三,人员规范。规模方面,院校研究办公室通常有1-11名专职人员,28%办公室一般只有1人,2%办公室有11人或更多人员。专业背景方面,1980年后的三个十年期间,该办公室的博士学位拥有者分别占比为33%、38%和25%,资深研究人员通常是社会科学和教育学专业的博士,约占人员总数的一半,其他人员来自科学、技术、工程、数学、工商管理和会计等专业。
第四,技术规范。按照《2002年教育科学改革法》的规定,所有进入国家教育信息平台的数据必须遵循最高的统计标准,以确保数据的科学有效性。由于美国有70多家统计机构,为了规范统计技术,美国总统行政办公室下辖的管理与预算办公室负责开发联邦统计项目的政策、标准、指南和监督工作。1987年国家教育统计中心出台了一套统计标准与指南,并在1989、1999和2012年进行了三次修订,2012年版本是与管理与预算办公室2006年版本对接的统计标准。
第五,职业操守规范。1992年美国的院校研究学会制定了《操守与专业实践守则》,从能力、实践、保密、与学术共同体的关系、与同行关系五个方面对研究者的操守予以规范,提出了院校研究应当遵循的规范标准,研究人员应当具备的专业操守。该守则对院校研究者具有广泛的约束力。
文化认知要素方面,20世纪60年代是进化式和间断平衡式变迁的分水岭。早在20世纪20年代,美国仅几所高校开展学生评教活动,60年代后期至70年代早期,学生评教已经成为常态,目前,90%以上的高校都有学生评教活动。面向学生的全国问卷主要包括《大学生经验调查》《大学生期望调查》《全国学生参与度调查》和《合作性的院校研究项目——新生调查》等调查工具。另外,校本调查工具也种类繁多,主要涉及大学生的满意度、校园风气、毕业生和校友等内容的调查,倾听学生的心声成为高校年度报告制度建设的一项重要内容,一些高校还把校本调查的结果在校园网上公之于众。
二、制度变迁的格局
结构视角是制度变迁理论的一个视角,它把制度视为组织和行为规则。结构视角关注行动者的层次、类别和竞技舞台,认为制度构造不同层级的行为——高位阶行动者为低位阶行动者的集体选择建立制度规则,高层级的制度规则决定低层级的制度规则,决定可接受的纠偏方法。另外,结构视角还注重区分制度的设计者和执行者,认为制度规则是制度设计者集体选择过程的结果,是制度设计者强加给执行者的,设计者与执行者之间的出入可以是制度变迁的一个重要来源。
结构视角显示,美国高校年度报告制度主要是由政府、高校和市场三类行动者组成的,呈强制性和自愿性的制度格局。联邦和州政府是强制性年度报告的主管部门,履行合规性报告的审查等法定责任,所有参与和申请参与联邦学生资助项目的高校必须参与强制性的年度报告。自愿性的非营利型年度报告是强制性年度报告的补充,有信息分享和决策支持的功能,主管部门主要是自发形成的各类学会和专业联盟组织,自愿性的营利型年度报告面向市场,满足市场的需要。

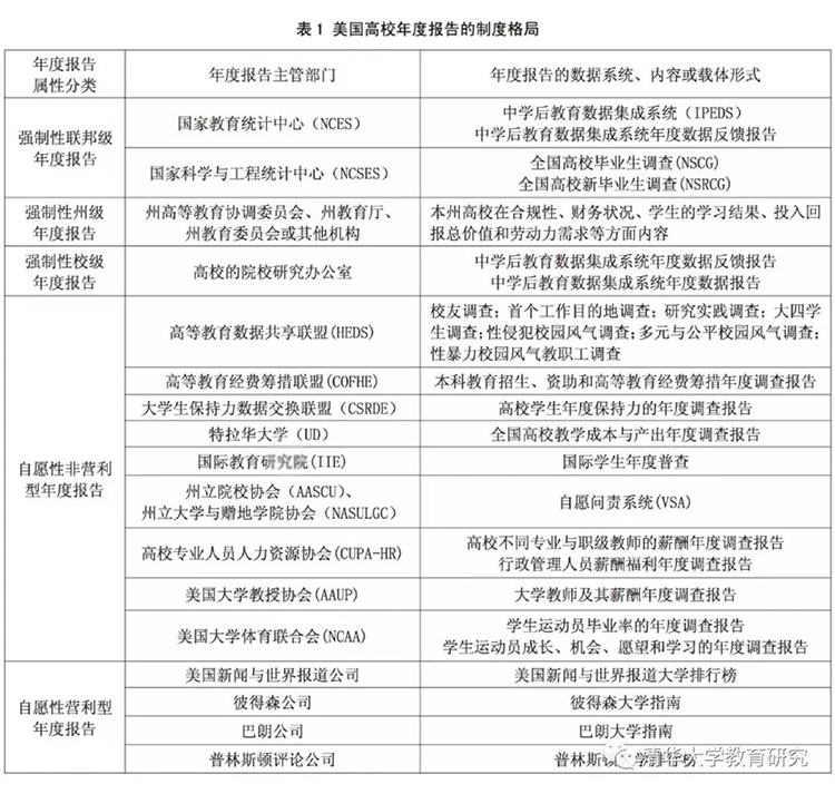
表1显示,现行美国高校年度报告制度主要呈三级两类格局特点。三级指的是联邦级、州级和校级三级报告,两类指的是强制性和自愿性两类报告。强制性联邦级报告是合规性报告,是最重要的强制性年度报告。每年在秋冬春三季的特定时间段内,高校必须往国家教育统计中心填报特定种类的数据,之后国家教育统计中心给参与报告的各大学的校长分别提供一份该校《中学后教育数据集成系统年度数据反馈报告》,报告其在同伴院校中的相对位置及其变化态势,高校必须与公众分享这一报告。因而,该反馈报告事实上是高校面向公众的年度报告,它以大数据为基础,以同伴院校为标杆,是高校向联邦政府年度报告内容的浓缩版。但强制性联邦级和州级报告并不是上下层级的报告关系,州级报告主要是以合规性报告和绩效问责报告为目的。自愿性非营利型报告主要是以信息共享以及改进和决策支持为目的,自愿性营利型报告主要是以满足市场的需要为目的。总之,这一制度格局为多元主体的参与提供了通道,为政府的监管和高校的改进提供了依据,为制度设计者和执行者的决策提供了信息保障与支持,形成兼有互补性和竞争性的制度格局,但密集的报告在人财物方面也增加了高校的负担。
三、制度变迁的逻辑
过程视角是制度变迁理论的一个视角,用来审视制度变迁的驱动因素和深层因果关系的过程与后果。制度变迁是如何发生的?制度变迁有哪些深层的驱动因素?它们是过程视角回答的问题。鉴于制度逻辑是在组织场域中占据主导位置的信念系统及其相关的实践,是具体领域用于决策的组织原则,通过制度逻辑解读制度变迁的驱动因素和过程,这是采用过程视角的目的。
政府的逻辑。20世纪60年代是美国高校年度报告制度变迁的分水岭。面对民权运动、环境运动、新公共管理运动、高等教育评估运动和问责运动,密集的立法成为联邦政府应对外在变化的主要对策之一,相关的联邦立法与高校年度报告实践共同传递出政府逻辑的三个特点。第一,政府与高校是事实上的委托-代理关系,由于信息不对称的原因,作为代理方的高校必须向作为委托方的政府定期报告,以便政府监管,这应该是驱动制度变迁的主导信念。另外,在通过联邦学生资助创造教育机会的同时,制度设计者还设置了用来保障高校质量的前置条件,即参与联邦学生资助项目的高校必须获得教育部认可的专业机构的认证;申请联邦学生资助的学生在学业方面必须达标,从中反映的是联邦政府对教育机会与质量之间应然关系的主导信念。第二,制定《2002年教育科学改革法》,建立国家教育统计中心,制定国家教育统计标准与指南,这些举措都可以说是同一信念驱动的结果,即科学有效性是高校年度报告的基石。第三,早在1962年,肯尼迪总统就把知情权、选择权、安全权和听证权列为消费者的权利,相关的报告内容在“中学后教育数据集成系统”这一全国教育信息平台上清晰可见,凸显的是新自由主义的主导信念。
学术共同体的逻辑。随着环境的变化,学术共同体的主导信念也在悄然发生变化,其中两个主导信念的变化尤为明显。首先,学生的学习及其结果是自愿性非营利型高校年度报告的焦点内容之一。通过监测大学生的学习及其结果的动态变化,包括人才培养的起点质量,如招生、资助和就读费用,到过程质量,如家庭第一代大学生的保持率,科学、技术、工程和数学专业大学生和转学生保持率,教学费用与产出等方面的动态变化,到结果质量,如大学生的学习结果和毕业率,以达到改进大学生学习和发展、促进人文教育、促进包容性的卓越、促进学生成功的目的,凸显的是以学习为中心的、以事实为基础的学术共同体的逻辑。其次,在学术共同体内部分享数据、知识、专长和创新,包括教师的薪酬福利、员工的薪酬涨幅、教职工的离职率以及劳资双方是否存在集体谈判机制等方面的内容,其中隐含的应该是市场逻辑,即具有竞争力的薪酬福利是保障和改进教学质量的一个重要影响因素。
市场的逻辑。美国高校自愿性的营利型年度报告一直是以市场需要为导向的,与政府的强制性报告形成事实上的互补与竞争关系,从中至少传递两个主导信念和实践模式的特点。第一,资源是有限的,因而竞争是难免的,竞争是获取资源的优先策略,研究型大学尤其如此,资源与大学排行榜上的名次之间存在因果联系。这既是自愿性营利型报告发起者的信念,也是管理者的信念和实践模式特点。第二,高校必须满足多元需要,以此获得更大的市场份额。例如,《美国新闻》的大学排行榜侧重的是高校在招生、资助、毕业生的薪酬、院校排行等方面的内容报告;《彼特森大学指南》侧重的是高校在报考、奖学金、高考指南等方面的内容报告。显然,这些内容既是高校市场营销的焦点,也是教育消费者的兴趣点,因而具有满足市场多元需要的卖点。
四、结论
美国高校年度报告的制度变迁可分为三个阶段,第一和第二阶段主要呈进化式的特点,第三阶段兼有间断平衡式和间断进化式的特点。从1636年哈佛学院建立,到1966年高等教育一般信息调查系统启用,高校年度报告制度一直在缓慢前行,制度变迁保持了稳定性。从1966年高等教育一般信息调查系统启用,到1986年它被中学后教育数据集成系统取代,信息技术为年度报告的创新带来了前所未有的可能性,密集的联邦立法极大地推进了规制要素建设,也带动了规范和文化认知要素的建设,信息技术、规制、规范和文化认知要素的建设使制度发生了深刻变迁。
结构视角的研究结果显示,美国强制性的高校年度报告由联邦、州和高校三级报告组成。联邦级和校级报告之间存在报告与反馈机制,构成了最重要和最有特色的强制性年度报告。不过,联邦级和州级报告之间并不存在这样的报告和反馈机制,也不存在上下层级级差,但二者都是政府综合应用立法、拨款、规划、信息服务、政策指导等方式对高校进行监督问责的具体举措,用来实现法定目标和政策目标,联邦学生资助是联邦层级制度设计者用来激励和纠偏的主要手段和方法。自愿性报告与强制性报告之间形成的是互补与竞争的关系,以此满足多元需要。
过程视角的研究结果显示,环境变化是驱动美国高校年度报告制度变迁的一个主要因素,包括20世纪60年代的民权运动及随后的环境运动、新公共管理运动、高等教育评估运动、问责运动和新自由主义政策环境的影响。密集的联邦立法与间断平衡式的制度变迁之间存在因果联系,与年度报告的内容、方式和纠偏方式之间存在因果联系,与校内外的组织和规范建设之间存在因果联系。换言之,美国高校年度报告的制度变迁是环境变化和联邦立法共同驱动的结果,也是制度的执行者在新的环境中寻求生存和发展的集体行为的选择,其中存在复杂的因果联系。
过程视角的研究结果还显示,信念也是驱动美国高校年度报告制度变迁的一个主要因素。其中,政府的主导信念包括:高校发布合规性的年度报告是必要的;科学有效性是高校年度报告的基石;高校的年度报告应该满足多元需要。学术共同体的主导信念包括:学术共同体的年度报告应当用来分享与学生学习结果有关的数据、信息、知识和创新;具有竞争力的薪酬福利是保障和改进教学质量的一个重要的激励条件。市场的主导信念包括:资源是有限的,因而竞争是必要的,竞争应当是获取资源的优先策略,研究型大学尤其如此;高校应当注重满足多元需要,以此获得更大的市场份额。显然,上述信念与美国高校年度报告的制度变迁存在一定的因果联系。
文章来源:《清华大学教育研究》201903期
作者简介:李奇,安徽合肥人,北京师范大学高等教育研究院教授,研究方向为高等教育管理与治理等。
① 凡本站注明“稿件来源:中国教育在线”的所有文字、图片和音视频稿件,版权均属本网所有,任何媒体、网站或个人未经本网协议授权不得转载、链接、转贴或以其他方式复制发表。已经本站协议授权的媒体、网站,在下载使用时必须注明“稿件来源:中国教育在线”,违者本站将依法追究责任。
② 本站注明稿件来源为其他媒体的文/图等稿件均为转载稿,本站转载出于非商业性的教育和科研之目的,并不意味着赞同其观点或证实其内容的真实性。如转载稿涉及版权等问题,请作者在两周内速来电或来函联系。




中国教育在线

