一、普通计划初试成绩基本要求

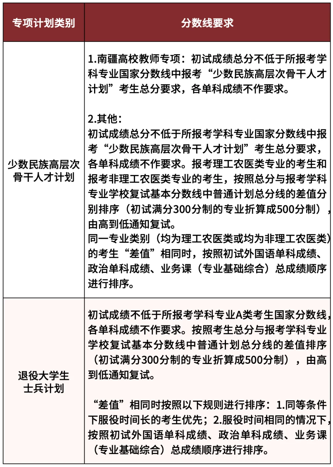
二、专项计划初试成绩基本要求

三、其他
1.学校分数线是考生参加复试的基本成绩要求。学院可在不低于学校分数线的基础上,根据招生计划和生源情况,确定本学院考生进入复试的初试成绩要求。考生初试成绩须达到学院复试要求,方可进入复试。
2.我校加分政策按照教育部《2026年全国硕士研究生招生工作管理规定》执行。申请享受初试加分的考生,须在网上报名时按要求填报相关信息。未按规定申报或审核未通过的,不享受加分政策。加分项目不累计。学校将根据考生材料和有关部门反馈的名单进行审核。
3.我校少数民族照顾政策按照教育部《2026年全国硕士研究生招生工作管理规定》执行。报名时工作单位和户籍在国务院公布的民族区域自治地方,且定向就业单位为原单位的少数民族在职人员考生申请享受照顾政策的,须在网上报名时按要求填报相关信息。未按规定申报或审核未通过的,不享受照顾政策。学校将根据考生材料和有关部门反馈的名单进行审核。审核通过者可在报考学院相应学科专业的普通计划分数线基础上总分降5分。考生在享受照顾政策后,分数不得低于享受少数民族照顾政策国家分数线有关要求。
4.我校免初试政策按照教育部《2026年全国硕士研究生招生工作管理规定》执行。符合免初试资格的考生,应在教育部规定的全国统考报名时间内登录“全国推荐免试攻读研究生(免初试、转段)信息公开暨管理服务系统”报名。学校将根据考生材料和有关部门反馈的名单进行审核。
5.我校2026年硕士研究生招生复试原则上采用现场复试方式进行,预计于3月下旬陆续开展,具体安排以学院发布的复试实施细则和复试通知为准。请各位考生关注我校研究生院和学院网站通知,合理安排时间,做好复试准备工作。
① 凡本站注明“稿件来源:教育在线”的所有文字、图片和音视频稿件,版权均属本网所有,任何媒体、网站或个人未经本网协议授权不得转载、链接、转贴或以其他方式复制发表。已经本站协议授权的媒体、网站,在下载使用时必须注明“稿件来源:教育在线”,违者本站将依法追究责任。
② 本站注明稿件来源为其他媒体的文/图等稿件均为转载稿,本站转载出于非商业性的教育和科研之目的,并不意味着赞同其观点或证实其内容的真实性。如转载稿涉及版权等问题,请作者在两周内速来电或来函联系。




教育在线

