一、引 言
随着新一轮科技革命和产业革命的兴起,国家创新体系建设成为国际战略博弈的主战场。为了激发国家创新体系整体效能,党和国家积极实施教育科技人才一体发展战略,进一步强化国家战略科技力量建设。在这种背景下,高水平研究型大学被赋予重要的时代使命。从“双一流”建设[1]到“十四五”规划[2],再到党的二十大报告,均提出要加快推进世界一流大学和优秀学科建设, 全面支撑科技创新和高质量发展。高水平研究型大学是“双一流”建设的新方向,在党的二十大报告中,高水平研究型大学被正式纳入国家战略科技力量[3],体现了其在国家科技创新体系中的基础性、战略性地位。
尽管高水平研究型大学在国家战略中的地位日渐凸显,但其仅仅是一个笼统、抽象的政策概念,没有相关操作性定义、遴选标准和建设范围。正是由于高水平研究型大学的概念模糊、缺乏具体范围,导致其没有针对性、操作性的政策对象,相关部委不清楚要对哪些高校提供专项政策支撑,不确定要将哪些高校纳入国家战略科技力量。这不利于破除高水平研究型大学建设的制度性障碍,不利于激发高水平研究型大学的创新活力。本文从高水平研究型大学的概念模型出发,力图解决如何正确理解高水平研究型大学、如何识别和遴选高水平研究型大学等问题,以期为中国高水平研究型大学的建设与发展提供政策建议,助力国家创新人才的自主培养和高水平科技的自立自强。
二、文献回顾与模型建构
“高水平研究型大学”是伴随中国建设世界主要的科学中心和创新高地而衍生的政策概念,其内涵演进与国家战略需求密切相关。国务院2015年印发的《统筹推进世界一流大学和一流学科建设总体方案》[4]提出,以建设世界一流大学和一流学科作为国家创新驱动发展战略的核心支撑。党的二十大报告将高水平研究型大学纳入国家战略科技力量。自此之后,学界开始围绕高水平研究型大学的特征、发展路径以及建设机制展开了相关研究。
(一) 文献回顾
研究型大学(Research University)源于1810年创办的柏林洪堡大学。洪堡(Wilhelm von Humboldt)倡导的“教学与科研相统一”被视为研究型大学的理念源头。1876年,美国借鉴德国模式创建了约翰·霍普金斯大学,该大学以博士教育和科学研究为核心,是现代研究型大学的雏形。20世纪初,美国学者在讨论德国模式对美国大学影响时,提出了“研究型大学”的概念,强调研究型大学是以高水平科学研究为核心使命,注重知识创新、学术卓越和研究生教育的高等教育机构。在此基础上,美国大学协会(Association of American Universities,AAU)尝试推动研究型大学标准化,“科研主导、博士教育、资源密集”成为研究型大学的标准模式。1973年,美国卡内基教学促进基金会(Carnegie Foundation for the Advancement of Teaching)首次发布高等教育机构分类标准,将“研究型大学”作为独立类别,以博士授予数量和科研经费规模作为主要标识。应该说,卡内基高等教育分类体系将研究型大学由模糊理念转变为可量化的操作性概念。
20世纪80年代,随着新自由主义的兴起,以市场机制再造大学风靡一时,创业型大学应运而生。创业型大学在美国主要有两个流派,一个是伯顿·克拉克(Burton Clark)的“创业型大学”,强调开展创业教育和培养创新人才,将大学的创业活动视为教学活动的延伸,鼓励学生创业。为此,大学必须在组织上实现从传统大学向创业型大学转型。在《建立创业型大学:组织上转型的途径》一书中,伯顿·克拉克提出了大学组织转型的五个核心要素:强有力的领导核心、拓展的发展外围、多元化资金渠道、激活的学术心脏以及整合的创业文化[5]。另一个是亨利·埃茨科维兹(Henry Etzkowitz)的“创业型大学”,强调面向应用开展有组织科研和促进科技成果转化,将大学的创业活动视为研究的延伸,鼓励教师创业。为此,在大学内部设置与传统院系相区别的“有组织科研单位”,并与政府和产业协同形成区域创新“铁三角”。在《三螺旋》一书中,埃茨科维兹强调大学、产业和政府三方在保持独立身份的同时,通过资源共享与角色渗透形成动态平衡的创新螺旋,其核心在于促进技术创新、知识转化与区域经济发展。埃茨科维兹进一步指出,21世纪以来,研究型大学越来越重视有组织科研和促进经济发展,研究型大学正在向创业型大学转型[6]。
研究型大学的概念于20世纪90年代被引入中国,并逐步成为高校分类体系中的一个类别。2017年2月印发的《教育部关于“十三五”时期高等学校设置工作的意见》(教发[2017]3号)中明确指出:“以人才培养定位为基础,我国高等教育总体上可分为研究型、应用型和职业技能型三大类型。研究型高等学校主要以培养学术研究的创新型人才为主,开展理论研究与创新,学位授予层次覆盖学士、硕士和博士,其研究生培养占较大比重。”[7]作为一个舶来品,中国和美国均强调研究型大学以科研和研究生教育为主。科研和研究生教育相结合在中国大学被称为“学科建设”。由于“211工程”“985工程”和“双一流”建设等重点建设项目均强调“以学科建设为基础”,因此中国的研究型大学概念与世界一流大学概念大致重合。
高水平研究型大学概念是中国首创,强调其是国家战略科技力量的重要组成部分和经济高质量发展的基础性、战略性支撑。应该说,当前我们对于高水平研究型大学内涵的研究尚处于初步探索阶段。学界主要从两个维度来理解高水平研究型大学。第一个维度是将高水平研究型大学视为一种特殊类别的一流大学,强调其兼具一流大学和研究型大学的基本特征。这个维度的研究聚焦大学与国家创新体系、国家战略的互动关系,强调“高水平”的实质是战略任务承接能力。张栋等人认为高水平研究型大学不仅具备研究型大学的一般特征,即知识生产能力、学术引领性和服务社会能力,还具有超越一般研究型大学的特征,包括在战略任务承接、创新体系融入以及资源整合上达到卓越标准[8]。文雯从创新体系支撑角度,认为高水平研究型大学的支撑作用主要体现在推动原始创新、塑造引领创新文化、培养创新人才和促进知识流动这四方面[9]。也有学者进一步立足于教育科技人才三位一体阐述高水平研究型大学。张平文认为,高水平研究型大学的核心使命在于通过体制机制改革激活“教育—科技—人才”协同共生效应[10]。由此可见,中国语境下的“高水平研究型大学”概念带有显著政策烙印。相较于美国创业大学偏重于市场化的、应用导向的研究,中国的高水平研究型大学更强调新型举国体制下的有组织科研范式[11][12],党委领导下的协同攻关机制[13]、非竞争性经费的稳定性支持[14]等制度设计。
第二个维度强调高水平研究型大学是研究型大学中的佼佼者,其各项核心指标都达到了卓越标准[15]。根据这一观点,部分实证研究直接将C9联盟高校或排名靠前的“双一流”建设高校作为高水平研究型大学进行分析。杨卫等人通过分析C9高校的研究规模、科技人才、平台能力、组织架构等,论证其作为高水平研究型大学的典型性[16]。张寒等人则以20所“双一流”建设高校作为研究样本,分析了高水平研究型大学服务科技自立自强的关键因素,具体包括高质量科学研究、高层次人才培养、学科交叉融合、产学研深度融合、高水平国际合作和卓越创新文化建设等[17]。值得指出的是,此类研究对高水平研究型大学概念内涵界定多采用特征枚举法,实证研究过度依赖头部高校,忽视了国家战略科技力量建设的梯队性需求。
尽管已有研究对高水平研究型大学的功能定位与核心特征进行了一定的探讨,但仍存在如下不足。第一,概念内涵模糊化,既有研究预设高水平研究型大学概念不证自明,缺乏系统性分析和清晰的界定,导致不同研究之间的认知偏差和概念模糊。第二,特征描述碎片化,现有研究对高水平研究型大学的特征描述多源自个案归纳或政策结构,未形成层级清晰、逻辑自洽的指标框架。第三,评价体系简单化,尽管国家提出建设高水平研究型大学的战略任务,但对于如何遴选与评价高水平研究型大学停留在常识层面,难以从科学定量层面全面评价。第四,研究结论片面化。高水平研究型大学是一个源自政策文本的中国式概念,现有研究较多基于国际经验分析中国高水平研究型大学建设模式,缺乏文明底色和本土视野,导致研究结论的片面化。
(二) 内涵特征
本文从研究型大学发展的历史逻辑和实践逻辑两个层面揭示高水平研究型大学的内涵特征。
纵观全球研究型大学发展史,主要可以分为两个阶段:一是传统研究型大学阶段,以洪堡的柏林大学为代表,强调“教学与科研相结合”;二是高水平研究型大学阶段,以埃茨科维兹的创业型大学为代表,强调“政府—大学—产业三螺旋”支撑区域创新体系。传统研究型大学重视科教融合型科研,强调科研的育人功能;高水平研究型大学重视产教融合型科研,强调科研的经济功能。传统研究型大学要兼顾自由探索科研(基础研究)和培养未来学者两种活动,高水平研究型大学要兼顾有组织科研(应用研究)和培养掌握系统理论与方法的创新人才两种活动。如果说传统研究型大学是小科学时代的产物,那么高水平研究型大学是大科学时代的战略选择。大科学时代最突出的特点是应用导向的跨学科研究和资金资源密集型研究。与此相对应,高水平研究型大学的主要特征是高水平人才培养能力突出、科研卓越、资源密集。在美国卡内基高等教育机构分类体系中,研究型大学根据博士学位的授予数量和科研经费的数量分为三个子类:R1为博士大学—密集科研、R2为博士大学—科研、D/PU为博士/研究型大学[18]。可见,高层次人才培养能力强和科研密集是R1研究型大学的突出特征。高水平研究型大学大约对应于美国卡内基高等教育机构分类体系中的R1研究型大学和埃茨科维兹的创业型大学。
从实践逻辑来看,高水平研究型大学是一个扎根中国大地的政策概念。党的二十大报告提出:“坚持创新在我国现代化建设全局中的核心地位。完善党中央对科技工作统一领导体制,健全新型举国体制,强化国家战略科技力量,优化配置创新资源,优化国家科研机构、高水平研究型大学、科技领军企业定位和布局,形成国家实验室体系,统筹推进国际科技创新中心、区域科技创新中心建设,加强科技基础能力建设,强化科技战略咨询,提升国家创新体系整体效能。”[19]由此可见,中国语境的高水平研究型大学具有两方面的突出特征。一是全面支撑国家战略。高水平研究型大学坚持“面向世界科技前沿、面向经济主战场、面向国家重大需求、面向人民生命健康”,通过有组织科研集中资源开展科技攻关,科研活动深度嵌入国家战略需求,服务于国家创新体系建设。二是创新资源高度集聚,在支撑创新的平台资源与汇聚创新人才方面优势突出。据教育部统计,全国60%以上的学科类全国重点实验室、30%的国家工程研究中心,由头部高校牵头建设;全国超过40%的两院院士、近70%的国家杰出青年科学基金获得者集聚于头部高校[20]。党的二十届三中全会强调:“教育、科技、人才是中国式现代化的基础性、战略性支撑。必须深入实施科教兴国战略、人才强国战略、创新驱动发展战略,统筹推进教育科技人才体制机制一体化改革,健全新型举国体制,提升国家创新体系整体效能。”[21]高水平研究型大学是“科技第一生产力、人才第一资源、创新第一动力”的重要结合点,是支撑全面创新的第一根基。
根据历史逻辑和实践逻辑,习近平总书记提出了高水平研究型大学的三重定位[22]。第一,基础研究的主力军,强调高水平研究型大学要聚焦原始性创新,通过实验室创新模式,实现从“0到1”突破。第二,重大科技突破的策源地,强调高水平研究型大学要聚焦集成性创新,通过有组织科研模式,在基础研究、技术攻关与产业应用之间搭建桥梁,以系统性方式支撑国家战略需求。第三,创新人才培养的主阵地,强调高水平研究型大学要聚焦拔尖创新人才自主培养,强化教育对科技和人才的支撑作用。博士研究生培养是造就拔尖创新人才的关键一环,是培养掌握新的理论与方法的高层次人才的主要途径。习近平总书记关于高水平研究型大学三重定位的论述,为本文的研究提供了理论逻辑。
(三) 概念模型
科学界定高水平研究型大学的概念模型和维度构成,是构建评价指标体系的前提。本文立足于高水平研究型大学的内涵与特征,提炼能够反映其核心特征的关键维度与要素。根据高水平研究型大学的理论逻辑、历史逻辑与实践逻辑,本文将高水平研究型大学界定为在基础研究、科技创新、创新人才培养方面具有卓越表现,具备强大有组织科研能力,能够有效整合创新资源、迅速响应国家战略需求,在国家科技创新体系中发挥关键作用的研究型大学。高水平研究型大学具有两大突出特点:促进经济发展、支撑国家战略。根据这一界定,本文从知识创新能力和创新人才培养能力两个维度来建构高水平研究型大学评价体系(见图1)。

图1 高水平研究型大学概念模型图
1.知识创新能力
知识创新能力植根于大学的科学研究职能。在全球大学排名中,科学研究具有举足轻重的地位,其指标一般包括论文数、专利数等。然而,中国的高水平研究型大学不仅是科研密集型大学,更是在推动原始创新、解决重大科技难题以及对接国家战略需求方面发挥着关键作用的大学。知识创新能力是衡量高水平研究型大学的主要维度。高水平研究型大学的知识创新能力可以从战略引领能力、支撑创新能力和科研成果影响力三个方面进行综合反映。
第一,战略引领能力要求大学聚焦人类和中国发展的重大问题,开展有组织科研,并以国家重大科研项目数为衡量指标。例如,欧盟的重大科研项目“地平线2020计划”通过整合科技资源和协同攻关,有效提升了区域科技创新水平[23]。
第二,支撑创新能力需要大学建设高水平基础研究平台,打造中国特色国家实验室体系。该能力以国家重大科研平台数为衡量标准。例如,美国通过联邦实验室体系,使大学在代管实验室过程中获得大量国家科研项目和资金,既服务国家战略又提升学校学术水平。
第三,科研成果影响力要求大学产出一流科研成果,既推动学科发展,也支撑经济高质量发展。科研成果影响力通常以国家级科研奖项数来表征。当前,学界普遍认为,国家级重大科研奖项是衡量“双一流”高校建设成效的关键指标,既体现了大学的创新能力和科研水平,也反映了其对国家战略需求的支撑力[24][25]。
2.创新人才培养能力
研究型大学的核心职能是博士生教育,其培养质量直接关系国家科技实力和国际竞争力。作为国家战略科技力量,研究型大学承担着培养国家急需科技人才、关键领域拔尖人才及战略科学家的重任[26]。2024年《关于加快推动博士研究生教育高质量发展的意见》明确提出,要构建世界一流的博士研究生教育体系,推动规模扩大与内涵建设协同发展,为高水平研究型大学博士研究生教育高质量发展指明了方向[27]。
高水平研究型大学创新人才培养能力集中表征为两个关键要素:一是博士生培养规模。博士生教育是中国自主培养战略科学家、青年科技人才和卓越工程师的重要依托。博士生培养规模通过博士招生数量或博士学位授予数量来表征。2021年数据显示,全国80%的博士生由“双一流”高校培养[28],其培养规模直接反映了高校满足国家高层次人才需求的能力。二是博士授权学科覆盖面。博士授权学科覆盖面通过一级学科博士点数来表征。一所大学拥有的一级学科博士点越多,说明它在这些学科领域的研究实力和培养人才的能力越强,也能更好地为国家输送各个领域的高端人才。
三、指标体系与综合评价
高水平研究型大学评价分为三个步骤。一是确定评价对象,根据国家重点建设政策,确定一批纳入高水平研究型大学指数测算的目标大学。二是建构评价指标体系,根据高水平研究型大学的概念框架,确定评价维度以及可测度的数据指标,形成评价指标体系。三是开展综合评价,根据指标权重,对纳入评估的目标校进行指数测算,并根据得分情况对大学进行分层分类评价。
(一) 确定评价对象
根据政策文本和内涵解读,本文首先选取能够服务国家战略需求且在研究型大学中处于领先地位的学校作为评价对象。从政策文件来看,“双一流”建设高校是高水平研究型大学建设的重要对象。当前中国已完成两轮“双一流”建设,第三轮“双一流”建设应聚焦建设高水平研究型大学。第一轮“双一流”建设于2017年启动,2020年结束,遴选原则主要围绕学科基础、竞争优选、继承创新和服务国家战略展开,共选出140所高校,其中世界一流大学建设高校42所,世界一流学科建设高校98所。第二轮“双一流”建设于2021年启动,2025年结束。在第一轮“双一流”建设的基础上,增加了7所高校。第二轮“双一流”建设强调进一步优化调整学科布局,聚焦服务国家重大战略需求。从政策目标来看,两轮“双一流”建设目标与高水平研究型大学内涵高度一致,均强调学科建设、服务国家战略以及提升大学整体实力。因此,“双一流”建设高校可视为高水平研究型大学的重要组成部分。此外,“双一流”建设坚持动态调整与扩充原则[29],以适应国家不断变化的战略需求和高等教育的发展趋势,故一些具有潜力的地方重点大学也应成为本文的测算对象,如在特定领域具有突出表现的省部共建大学。基于上述考虑,本文最终确定了148所大学作为评价对象。
(二) 建构指标体系
为了科学、自主地确定高水平研究型大学的评价标准,本文选取评价指标遵循如下原则。一是本土化原则。从概念模型出发,高水平研究型大学是一个中国式概念,因此指标选取应充分考虑中国的国情与发展的需要,选取能够反映新型举国体制下高水平研究型大学服务国家重大需求、培养高层次人才与服务社会的重要指标。二是科学性原则,在指标的选取中突出关键指标和核心特征,能够科学准确地反映高水平研究型大学的核心特征和建设目标。每个重要领域应选择最具代表性的指标,避免指标过多导致信息冗余。三是数据可采集原则,指标数据应具有可获取性和准确性,确保数据来源可靠、测算科学合理。
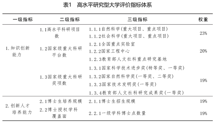
根据高水平研究型大学的概念框架,本文建立了以知识创新能力与创新人才培养能力为一级指标,以高水平科研项目数、国家级重大科研平台数、国家级重大科研奖项数、博士生培养规模、博士授权学科覆盖面为二级指标的高水平研究型大学评价体系,数据指标与数据源见表1。
第一,以高水平科研项目数作为战略引领能力的测度指标,具体包括国家自然科学基金重大重点项目和国家哲学社会科学基金重大重点项目。战略引领能力是高水平研究型大学服务国家重大战略需求的核心体现,其本质要求在于通过前瞻性布局与定向突破,实现对关键领域科技前沿的主动引领。高水平科研项目设立逻辑与这一目标高度契合,在基金立项标准上体现了对国家战略需求的凝练。在这些科学研究基金项目中,重大重点项目具有更高的战略价值和创新潜力,其研究聚焦国家亟需解决的关键技术难题和前沿科学问题,能够直接推动相关领域的技术突破和理论创新。例如,清华大学核能与新能源研究院通过承担国家重大项目,攻克了核能领域的关键技术难题,成为世界顶尖的核能研究基地[30]。为确保评价的针对性和数据的可获得性,本文仅选取大学拥有的国家重大重点项目,作为评价其战略引领能力的有效量化指标。
第二,以国家级重大科研平台数作为支撑创新能力的测度指标,具体包括国家重点实验室、国家工程中心、教育部人文社科重点研究基地等重大科研平台。支撑创新能力是指高水平研究型大学在构建和利用科研基础设施方面的能力,这直接关系到学校能否持续开展原始性和系统性创新。高水平研究型大学作为全国重点实验室的重要依托单位,通过聚焦基础研究和前沿技术探索,为解决国家面临的“卡脖子”问题提供了理论和技术支持。国家工程中心专注于技术转化和工程应用,是国家创新体系的重要组成部分,通过科研成果转化,推动技术进步和产业升级,为国家的经济发展和社会进步提供有力支撑。教育部人文社科重点研究基地关注哲学社会科学领域的重大问题,通过开展高水平的学术研究,推动中国自主知识体系建设,为国家发展提供决策咨询和政策建议。因此,本文选取上述国家级重大科研平台的数量作为衡量高校支撑创新能力的量化指标。
第三,以国家级重大科研奖项数作为科研成果影响力的测度指标,具体包括国家科学技术三大奖、教育部人文社科研究成果奖。科研成果影响力主要体现在高水平研究型大学的科研成果对科技进步和社会发展的贡献上。具体来看,国家科学技术奖的三大奖项(自然科学奖、技术发明奖和科技进步奖)分别奖励在基础研究、技术创新和应用推广方面的杰出成果。高校获得奖励的数量和等级,不仅表明其科研成果的质量和水平,也反映了其在国家战略中的贡献。教育部人文社科研究成果奖作为文科最高奖,展现了高水平研究型大学在人文社科领域的研究水平和学术影响力,同时为国家政策制定、文化传承与创新提供了重要的智力支持。因此,本文选取获得国家级重大科研奖项的数量作为衡量其成果影响力的量化指标。
第四,以博士生招生数和一级学科博士点数作为创新人才培养能力的测度指标。高水平研究型大学的高层次人才培养包括国家急需科技人才、重点领域拔尖人才、战略科学家,它们均以博士研究生为主要来源,因此博士生培养作为大学人才培养质量的重要指标具有代表性。创新人才培养能力可以从博士生培养规模与博士授权学科覆盖面两个维度来观测。从博士生培养规模来看,一所大学能够培养的博士生数量,不仅反映了其教育资源的投入和分配,也是其科研实力和教育质量的体现。从博士授权学科覆盖面来看,高水平研究型大学应当能够覆盖广泛的学科领域,以适应国家在不同科技领域的人才需求。在博士生培养阶段,学科门类的齐全性为学生提供更多的选择,更有助于跨学科研究和创新,对解决复杂的科学问题和推动科技进步至关重要。博士授权学科覆盖面通过一级学科博士点的数量来测定。因此,博士生的招生人数和一级学科博士点数量可以作为表征创新人才培养能力的重要维度。
指标权重的确定采用专家打分法,即根据专家经验直接赋权后计算平均值。笔者邀请全国20位著名专家根据各个二级指标的重要程度分别赋值,最后计算得出各二级指标的平均权重。

(三) 开展综合评价
本文采用比例缩放与加权汇总相结合的归一化处理方式,即确保某项指标表现最优或达到预设上限的大学在该指标上获得满分100分,其他大学则根据其与最大值或上限值的相对比例来计算得分。根据各评价模块的权重,将这些指标得分进行加权汇总,得出大学在各个评价模块的得分;将所有模块的得分根据权重相加,得到大学最终总得分。
1.中国高水平研究型大学的总体情况
高水平研究型大学综合得分排名前10的高校是北京大学、清华大学、浙江大学、复旦大学、南京大学、中山大学、中国人民大学、上海交通大学、武汉大学、四川大学(见表2)。从各大学在不同维度的表现来看,北京大学以83.00的总分位居榜首,在战略引领能力和科研成果影响力两个维度均获100分,凸显出北京大学在科研领域的卓越实力和持续创新能力。清华大学以76.73分紧随其后,在支撑创新能力表现最佳(100分),凭借高端先进的科研设施和高效协同的创新平台搭建能力,为高难度、突破性科研项目提供了坚实支撑。浙江大学以60.47分的综合得分位列第三,学科覆盖面得分为100分,说明学科门类较为齐全,反映出该校在学科布局的广度和深度方面表现出色,为多学科交叉融合、知识创新与科技突破奠定了良好的基础。需要指出的是,博士培养规模得分最高的是中国科学院大学,这所以科教融合模式为特点的大学源于中国科学院研究生院,2012年更名为中国科学院大学。在招生培养方面,中国科学院博士生招生归口中国科学院大学,但培养过程主要在各下属院所进行,使得学生能够直接参与高水平的科研项目[31]。2023年,中国科学院大学博士生招生人数将近8000人,是位列第二的浙江大学的两倍。

尽管中国高水平研究型大学TOP10高校在知识创新能力和创新人才培养

图2 北京大学综合实力力指数
能力两个方面均有出色表现,但大部分重点高校表现一般。与北京大学相比(图2),全国重点大学(平均分)雷达图面积要小得多(图3左)。北京大学的战略引领能力指数、支撑创新能力指数、科研成果影响力指数、博士生培养规模指数、博士授权学科覆盖面指数分别为100分、81分、100分、44分、86分;全国重点大学相应指数的平均分分别为12分、11分、6分、11分、30分,如果用中位数(图3右)则分别为6分、4分、0分、7分、25分,差距更大。这反映出中国重点大学大部分尚不具备高水平研究型大学的特点,建设一批高水平研究型大学是第三轮“双一流”建设的首要任务。

图3 中国高水平研究型大学综合实力指数
2.高水平研究型大学的层次划分
基于综合得分情况,本文将148所高校划分为高水平研究型大学I型(31所)、高水平研究型大学Ⅱ型(共计36所)、准高水平研究型大学(共计81所),形成“顶尖引领一中坚支撑—基础托底”的梯次结构(见表3)。

高水平研究型大学Ⅰ型是综合实力得分超过20分的重点大学。这些大学在知识创新能力和创新人才培养能力两个维度均有突出表现,综合实力强,尤其是学科覆盖面较广、国家级科研平台高度集聚、在科技前沿取得较多突破。例如清华大学精密仪器系,围绕国家重大战略需求和社会经济发展中的迫切问题,形成高水平跨学科大团队,在类脑方向形成从基础理论、算法模型、器件、芯片、软件、系统到应用全方位的雄厚研究基础和创新能力[32],具备全方位服务国家科技自立自强的综合优势。
高水平研究型大学Ⅱ型是综合实力得分在10—20分之间的重点大学。这些大学综合实力较强,学科生态良好,有能力承担重大任务、开展前沿基础研究。大部分大学具有鲜明学科特色和优势,能为国家特定行业和国家战略区域高质量发展提供有力支撑。以中国海洋大学为例,作为“双一流”建设高校,以海洋和水产学科为特色,长期致力于服务国家海洋强国战略、生态文明建设、“一带一路”倡议等重大战略需求,在多个领域做出了突出贡献[33]。
准高水平研究型大学是综合实力得分小于10分的重点大学。这些大学整体得分较低,综合实力有待提升,但部分大学在新兴领域或特色学科上极具潜力,有望在未来取得突破,进一步跃升为高水平研究型大学Ⅱ。例如,北京邮电大学在通信与计算机领域优势突出。在5G、6G、通感算融合等前沿通信技术领域成果丰硕,为中国自主可控的移动通信技术成为国际主流标准做出了基础性贡献,有力地服务了国家“网络强国”“数字中国”战略[34]。
四、结论与建议
美国科研密集型研究型大学的突出特点是重视有组织科研、强化大学促进经济发展的功能。中国高水平研究型大学的特点是强调支撑国家战略,在知识创新能力和创新人才培养能力上表现卓著。中国高水平研究型大学Ⅰ型、Ⅱ型大约对应于美国研究型大学的R1(博士大学—密集科研)、R2(博士大学—科研)。2025年美国研究型大学R1、R2分别为187所、139所[35],中国高水平研究型大学Ⅰ型、Ⅱ型分别为31所、36所,数量明显偏少。作为国家战略科技力量重要组成部分,要发挥高水平研究型大学在国家创新体系中的独特作用,必须加强以下四个方面的工作。
第一,分类推进高水平研究型大学建设,打造支撑高水平科技自立自强的“三级梯队”。
高水平研究型大学在资金密集度、人才密集度等方面远超普通高校,面向第三轮“双一流”建设,必须秉持系统观念,分类投入、重点建设,实现资源优化配置。根据不同研究型大学的发展基础,建议实行三级分类建设机制。首先,高水平研究型大学Ⅰ型作为“重中之重”,实施“优先投入”策略。重点支持其攻克“卡脖子”“卡脑子”问题,突破前沿科学问题和自主知识体系建设的关键问题,建设国际一流科研平台与人才高地。其次,高水平研究型大学Ⅱ型作为“重点突破”,实施“重点投入”策略。重点支持其基于特色优势学科、聚焦优势领域,加速技术转化与跨学科协同创新。最后,准高水平研究型大学作为“重点培育”对象,实施“大力扶持”策略。针对中国研究型大学数量相对不足问题,可以适度“扩容”。通过专项经费强化其科研基础,培育新兴交叉学科增长点,服务区域创新体系建设。在此基础上,建立动态调整机制,形成层次分明、竞争有序、协同创新的发展格局,为高水平科技自立自强提供可持续支撑。
第二,强化基础研究经费投入力度,建立健全高水平研究型大学原始创新资助机制。
与世界主要科技发达国家相比,中国基础研究投入总量差距明显。近年来,中国基础研究经费占全社会研究与试验发展经费(R&D经费)的比例维持在6%左右[36]。欧美发达国家在基础研究上的投入在R&D经费中的占比基本稳定在12%以上,美国基础研究支出在R&D经费中的占比稳定在16%—18%之间[37],法国高达25%[38]。面对日益激烈的国际科技竞争,中国亟须构建前瞻性基础研究投入机制。在投入强度方面,分阶段提升基础研究经费占比,到2035年将基础研究占R&D经费比重提升至12%;2050年逐步增至25%—30%,夯实高水平研究型大学原始创新基础。
在资助机制方面,应大胆创新拨款制度。探索实施5—10年的长周期滚动资助模式,设置侧重方向调整而非淘汰的中期柔性评估机制;探索“机构整体拨款+PI负责制”,向高水平研究型大学Ⅰ型拨付“科研能力建设费”,首席科学家(PI)拥有预算分配决策权,配套设立3—5年免考核的“颠覆性创新保护期”。由此减少短期压力、专注长期探索,提升研究深度与系统性,通过构建良性科研生态激发颠覆性创新。
第三,以有组织科研加速推进科技成果转化,强化高水平研究型大学促进经济发展的功能。
高水平研究型大学亟须通过系统性改革,将知识生产优势有效转化为经济发展动能。据统计,“2022年我国高校专利转化率为3.9%,与世界其他科技强国的高校专利转化率有较大差距,如:美国高校的专利转化率高达50%,德国高校的专利转化率甚至维持在80%以上”[39]。科研产出与产业需求存在结构性错配。高水研究型大学应立足大平台、大团队、大项目的独特优势,构建协同创新体系,在高质量有组织科研中实现创新链与产业链的精准对接。对于“平台依托模式”,广泛联合行业企业与高水平研究型大学,打造产教联合创新平台,着重建立产业大数据分析系统,超前识别战略性技术需求。对于“知名学者引领模式”,推行“揭榜挂帅”新机制,由企业定期发布“卡脖子”技术清单,大学战略科学家组建跨学科团队进行攻关。对于“项目驱动模式”,在成果创新基础上,建设“概念验证—中试熟化—场景测试”三级孵化体系,并通过专业化技术转移公司开展市场化运作,全链条支撑科研成果转化。
第四,鼓励高水平研究型大学科学自主确定评价标准,最大限度释放创新活力。
颠覆性技术创新具有高风险性与强不确定性等特征,传统量化评价体系,如论文数量、影响因子等难以科学衡量其价值。开展学校自主评价,有利于建立长周期、容错性评价机制,鼓励高风险、高回报的基础研究,推动跨学科研究。建议推行“10年观察期+终身追溯制”,重点评估原创成果的范式突破性及国际学术共同体认可程度,避免单纯追求短期数量成果。在数据基础建设方面,整合高校内外部数据,建立“科研大数据平台”,通过数字可视化驾驶舱实现“资源投入—研究创新—成果转化”全链条可视化监测,动态优化评价模型。在容错激励方面,探索建立“失败价值评估机制”,经由战略科学家评估,对具有潜在突破价值的失败项目进行经费续期支持。
作者简介:
周光礼,男,中国人民大学教育学院院长、教授,博士。
杨晓薇,女,中国人民大学教育学院博士研究生。
项目来源:教育部哲学社会科学研究2024年度重大课题攻关项目“习近平总书记关于教育强国建设的重要论述研究”(24JZD003)。
参考文献
[1] 教育部财政部国家发展改革委关于深入推进世界一流大学和一流学科建设的若干意见[EB/OL].2022-02-14,https://www.gov.cn/zhengce/zhengceku/2022-02/14/content_5673489.htm
[2] 中华人民共和国国民经济和社会发展第十四个五年规划和2035年远景目标纲要[EB/OL].2021-03-13,https://www.gov.cn/xinwen/2021-03/13/content_5592681.htm
[3] [19]习近平:高举中国特色社会主义伟大旗帜为全面建设社会主义现代化国家而团结奋斗—在中国共产党第二十次全国代表大会上的报告[EB/OL].2022-10-25,https://www.gov.cn/xinwen/2022-10/25/content_5721685.htm
[4] 国务院关于印发统筹推进世界一流大学和一流学科建设总体方案的通知[EB/OL].2015-10-24,https://www.gov.cn/zhengce/content/2015-11/05/content_10269.htm
[5] 〔美〕伯顿·克拉克.建立创业型大学:组织上转型的途径[M].北京:人民教育出版社,2003:4.
[6] 〔美〕亨利·埃茨科维兹.三螺旋[M].周春彦译.北京:东方出版社,2005:31—40.
[7] 教育部关于“十三五”时期高等学校设置工作的意见[EB/OL].2017-02-04,http://www.moe.gov.cn/srcsite/A03/s181/201702/t20170217_296529.html
[8] 张栋,薛澜,梁正等.高水平研究型大学发挥国家战略科技力量作用的经验与启示[J].清华大学教育研究,2024(4):46—59.
[9] 文雯.高水平研究型大学在国家创新体系中的支撑作用及效能提升路径[J].中国高等教育,2024(17):13—17.
[10] 张平文.充分发挥高水平研究型大学在科技强国建设中的独特作用[J].中国高等教育,2024(Z2):43—45.
[11] 周光礼.高水平研究型大学建设呼唤有组织科研[J].教育发展研究,2024,44(11):32—36.
[12] 陈劲.以新型举国体制优势强化国家战略科技力量[J].人民论坛,2022(23):24—28.
[13] 刘建丽.百年来中国共产党领导科技攻关的组织模式演化及其制度逻辑[J].经济与管理研究,2021(10):3—16.
[14] 完善科技创新体系,加快实施创新驱动发展战略[EB/OL].2023-09-07,http://www.cppcc.gov.cn/zxww/2023/09/07/ARTI1694054275001277.shtml
[15] 李峰,王珊.高水平研究型大学促进人才高地建设的机制、路径与对策[J].国家教育行政学院学报,2023(2):71—79.
[16] 杨卫,常若菲.将高水平研究型大学塑造为国家战略科技力量的方面军[J].科教发展研究,2021,1(1):24—43.
[17] 张寒,李正风,张凤.研究型大学如何服务高水平科技自立自强—基于20所“双一流”建设高校的扎根分析[J].科技进步与对策,2024,41(23):1—10.
[18] Carnegie classification of institutions of higher education.2025-05-02,https://carnegieclassifications.acenet.edu/carnegie-classification/classification-methodology/basic-classification/
[19] 常亮,赵显嵩,杨春薇.教育、科技、人才一体化布局下高校有组织科研的治理创新[J].黑龙江高教研究,2025,43(2):35—43.
[20] 中国共产党第二十届中央委员会第三次全体会议公报[EB/OL].2024-07-18,
[21] http://www.gov.cn/yaowen/liebiao/202407/content_6963409.htm
[22] 习近平.论教育[M].北京:中央文献出版社,2024:211—212.
[23] 陈媛媛,赵宏伟.欧盟与中国科技计划管理机制对比分析及启示[J].科技智囊,2020(8):71—80.
[24] 洪成文.“双一流”高校扩容,我们需要警惕一件事[N].中国科学报,2024-12-12.
[25] 周光礼.“双一流”扩容,可能要看一个硬指标[N].中国科学报,2024-12-20.
[26] 史静寰,赵可,夏华.卡内基高等教育机构分类与美国的研究型大学[J].北京大学教育评论,2007(2):107—119+190—191.
[27] 中共中央办公厅国务院办公厅印发《关于加快推动博士研究生教育高质量发展的意见》[EB/OL].2024-10-20,http://www.moe.gov.cn/jyb_xxgk/moe_1777/moe_1778/202410/t20241020_1158425.html
[28] “双一流”高校承担了全国超八成博士和近六成硕士的培养任务[EB/OL].2022-06-14,http://www.moe.gov.cn/fbh/live/2022/54521/mtbd/202206/t20220614_637524.html
[29] 教育部对十三届全国人大三次会议第8671号建议的答复[EB/OL].2020-11-20,http://www.moe.gov.cn/jyb_xxgk/xxgk_jyta/jyta_zfs/202011/t20201120_500933.html
[30] 张栋,薛澜,梁正,等.高水平研究型大学发挥国家战略科技力量作用的经验与启示[J].清华大学教育研究,2024(4):46—59.
[31] 林彦红.科教融合理念的创新与实践—以中国科学院大学为例[J].研究生教育研究,2015(4):27—32.
[32] 精仪系:创新工科有组织科研模式,为国家高水平科技自立自强贡献力量[EB/OL].2023-08-21,https://www.tsinghua.edu.cn/info/1177/105980.htm
[33] 中国海洋大学:奋力书写服务高质量发展、推动海洋强国建设的“海大答卷”[EB/OL].2024-06-13,https://news.ouc.edu.cn/2024/0613/c363a116554/page.htm
[34] 北京邮电大学网络与交换技术全国重点实验室[EB/OL].2025-02-08,https://sklnst.bupt.edu.cn/sysgk/sysjs.htm
[35] Carnegie classifications release 2025 research activity designations,debut updated methodology.2025-02-13,https://carnegieclassifications.acenet.edu/news/carnegie-classifications-release-2025-research-activity-designations-debut-updated-methodology/
[36] 中国科技指标数据库.全国研究与试验发展(R&D)经费内部支出[EB/OL].2025-03-22,https://www.sts.org.cn/data/kjdata.action?f_type=xy
[37] 原帅,何洁,贺飞.世界主要国家近十年科技研发投入产出对比分析[J].科技导报,2020,38(19):58—67.
[38] 王腾,王逸民,唐福杰等.法国基础研究发展态势分析及对我国的启示[J].世界科技研究与发展,2025,47(01):143—157.
[39] 中国日报网.多措并举,提升高校专利有效转化[EB/OL].2024-12-12,https://china.chinadaily.com.cn/a/202412/12/WS675aa709a310b59111da87fc.htm
① 凡本站注明“稿件来源:中国教育在线”的所有文字、图片和音视频稿件,版权均属本网所有,任何媒体、网站或个人未经本网协议授权不得转载、链接、转贴或以其他方式复制发表。已经本站协议授权的媒体、网站,在下载使用时必须注明“稿件来源:中国教育在线”,违者本站将依法追究责任。
② 本站注明稿件来源为其他媒体的文/图等稿件均为转载稿,本站转载出于非商业性的教育和科研之目的,并不意味着赞同其观点或证实其内容的真实性。如转载稿涉及版权等问题,请作者在两周内速来电或来函联系。




中国教育在线

