近年来,“国门学校”表述已然广泛见诸于各不同媒体的宣传报道、不同层级的“两会”提案,以及《兴边富民行动“十一五”规划》《广西壮族自治区兴边富民行动大会战实施方案》《中华人民共和国国民经济和社会发展第十四个五年规划和2035年远景目标纲要》等不同级别的政策文件,这一方面极大加速了实践领域的国门学校发展宣传、探讨与扶持;但另一方面,由于不同群体、不同部门(以及不同层级的不同部门)在国门学校概念理解及内涵认识上的差异,也在客观上削弱甚至阻滞了全国范围内各级各类国门学校建设发展的协同发力和一致统筹效能。从这个意义上看,对国门学校概念内涵的系统厘定与科学把握,既是在更大范围、更深程度上集聚国门学校发展共识和发展资源要素的逻辑起点,也是聚焦教育强国建设远景目标,因地制宜规制国门学校发展支持路径的关键所在。为此,本文特从实践梳理和理论阐释两个维度,展开国门学校概念内涵的深层探讨,兼在这一基础上,对国门学校的基本特征做延伸解构。
一、国门学校的概念内涵阐释
(一)实践层面的国门学校概念由来梳理
在实践领域,“国门学校”的办学实践和外向开放由来已久,早在20世纪80年代便有相应发端。但官方明确的“国门学校”概念表述,则最早可追溯到2007年国务院办公厅印发的《兴边富民行动“十一五”规划》,其在“加快发展社会事业,提高人口素质”部分,明确提出“实施农村中小学寄宿制学校建设工程、国门学校建设工程”的表述。进入2009年,国家社会科学基金明确立项资助“边境国门学校现状调查研究”这一国家级课题,开国家社科基金资助国门学校研究先河。此后,广西壮族自治区于 2012年在《广西壮族自治区兴边富民行动大会战实施方案》中提出延伸“国门学校建设工程”项目,将边境乡镇中心幼儿园纳入到“国门学校”范畴之列。大致在同一时期,云南省政协将“下云南国门大学建设”列为2014年度重点调研项目,并在提交省委省政府的调研报告中明确阐释了“国门大学”的概念内涵。进入2018年,国务院办公厅在《关于全面加强乡村小规模学校和乡镇寄宿制学校建设的指导意见》中提出“坚持办好民族地区学校、国门学校和边境学校”的要求。继2007年后,“国门学校”概念 再次正式出现在国家的相关教育政策文件中。此后的2021年,国家在《国民经济和社会发展第十四个五年规划和2035年远景目标纲要》的“教育提质扩容专栏”部分,提出在边境县(团场)建设100所“国门学校”的目标,明确将“国门学校”写入国家层面的发展战略。此后,广西、云南、新疆、吉林等一众省区,均直接或间接地在相应的省级教育发展事项中提出“建好一定数量国门学校”的目标要求。至此,国门学校这一概念表述可谓在国家政策领域和区域实践领域得以明确定型。
(二)理论层面的国门学校概念内涵阐释
在汉语语境中,“国门学校”属典型的偏正结构短语。“学校”为短语的中心词,“国门”在其中起修饰限定作用,意在从地理空间维度对学校进行类别界分。具体到国门一词的概念释意上,《现代汉语词典》明确解释“国门”为“国都的城门”,解释“学校”为“专门进行教育的机构”。故将“国门”和“学校”两者组合起来进行理解,则所谓的“国门学校”即“位居国都城门区域的专门进行教育的机构”。众所周知,随着国家形制的发展演进,尤其伴随中华民族大一统的国家建构,传统汉语语境中的“国门”蕴意持续发生变化,逐步演化为当下所讲的“靠近国家的边界的地方”。但从根本意义上看,“边界”的基本内涵长期以来都系指“国与国之间的交界线”。故从这个意义上看,如果我们将“国门学校”专门限定在“所谓的国与国之间的交界线上的专门进行教育的机构”,显然也是一种狭隘化的理解(毕竟国门学校不是实体的国门,很难直接建在绝对的交界线上)。因此,我们当下普遍言称的国门学校,其更多强调这些学校在地理空间上分布于国家的边境区域,即“国门学校”是分布于我国边境区域的各类专门性教育机构的总称。为更加清晰准确地厘定国门学校的概念内涵,作为一种学理探讨,我们还可从广义、狭义、更狭义三个维度对其进行深化解构。接续前述的偏正结构短语理解,逐层思辨阐释如下:
1.广义的国门学校概念理解
广义的国门学校即分布在边境区域的各类专门性教育机构的总称。按《中华人民共和国教育法》第十七条规定,“国家实行学前教育、初等教育、中等教育、高等教育的学校教育制度”,即各类实施学前教育、初等教育、中等教育、高等教育的“学校”都属于专门性教育机构。且在实践中,各类幼儿园、老年大学(学校)、技工院校,乃至相关的培训学校等总体上也都属于教育机构。故从这个意义上看,分布在边境区域的从幼儿园到老年大学(学校)的所有专门性教育机构,都可囊括在国门学校之列。 但客观来看,这个理解虽总体符合国门学校以地理空间(分布在边境区域)为基本表征的一般属性。然现实中,各类幼儿园、老年大学(学校)、技工院校等担负的基本职能及其教育属性,总体与一般意义上的普通大中小学存在明显区别。尤其聚焦国门学校在教育对外开放和全球教育治理方面的特殊功用与现实使命,这些机构的主责主业也与普通大中小学校存在较大差别。故从实践工作推进的角度看,在广义的国门学校概念理解基础上,我们还应对其做进一步的精细化限定,进而方能更好指导教育强国建设中的国门学校发展实践。
2.狭义的国门学校概念理解
基于前述广义的国门学校概念探讨,我们既从根本上明确了各不同类型学校在功能属性上的巨大差别,也进一步认识到了广义国门学校概念界定的宽泛指向。因此,我们亦应在国门学校概念理解上予以更加科学的聚焦。在这个层面上,作为一种国门学校概念的狭义化理解,我们可将分布在边境区域的各级各类普通大中小学校统称为国门学校。以一方面从正规学校教育体系的角度更好把握国门学校的功能发挥,另一方面对国门学校的“学校属性”与“教育机构属性”做细化区分。在这一基础上,考虑到不同层次学校在教育辐射半径上的客观差异———大学的辐射半径和中小学校的辐射半径明显不同;加之从行政管理层级和教育治理统筹的角度看,大学的管理权限最低一般为州(市)级政府部门,中小学校一般为县级政府部门;且一般意义上的边境划定系与外国接壤的县级行政区域。故从几者相统合的角度,我们可进一步将“国门学校”分为“国门大学”和“国门中小学”两个基本类型。并进一步定义“国门大学”为分布在边境州(地级市、地区、盟)的各类普通高等学校的总称;定义“国门中小学”为分布在边境县(县级市、旗、林区、团场)的各类中小学校的总称。
3.更狭义的国门学校概念理解
在前述广义、狭义的国门学校概念理解基础上,我们也在与部分一线国门学校教师、教育行政管理人员,以及相关国门学校研究者的交流中发现另一种认识。在这些群体看来:虽然国门大学和国门中小学在辐射影响范围、管辖权限方面确实存在差异,但在不考虑国门大学的前提下,若是 将所有分布在边境县的各级各类普通中小学校都统称为国门中小学,则也存在一定的概念泛化嫌疑。因为在客观上,我们有相当一部分的边境县国土面积达到数万平方公里,其县域内部分中小学距离实体意义上的边境线(国界线)动辄有几百甚至是数百公里之远,甚至比那些非边境县的学校距离“国门”(国界线)还要更远。尤其还有相当一部分的教育行政管理人员还专门提到,尽管我们分布在边境县的大量普通中小学,确实大量招收有来自接壤国的学生,甚至是边境区域的无国籍学生,但也并非所有分布在边境县的普通中小学校都存在与接壤国的文教交互。且在这些学校中,还有相当一部分的学校与接壤国的文教交互总体较少。因此,在这些群体看来:只有那些分布在边境县的,且在陆地边境线(口岸实体国门)一定空间范围内,切实与接壤国有直接的文教事业交互往来的各级各类普通中小学校,才能算是真正意义上的国门学校。从学理探讨的维度,我们也将这一理解称为更狭义的国门学校概念。但作为一种学理探讨,我们也明确提出自身的观点:(1)尽管前述更狭义的国门学校概念理解,其在本质上是最贴近国门学校的“国门教育属性”和“国门教育功能”发挥实际的,但这种理解更多是一种结果导向的静态观点。作为一种切实的发展目标,我们追求的是所有分布在边境区域的普通大中小学都可以发挥出其应有“国门教育属性”和“国门教育功能”,是一种国门学校发展理想样态的判别与追求。而不是直接依据当下是否发挥了这种“国门教育属性”和“国门教育功能”来对其进行界分。(2)我国各边境县的国土面积大小不一,这是一个无法否定的客观事实,且各类边境县分布的口岸无论是在数量上,还是规格类型上也都存在明显差异。有的区域过去长期属于口岸区域,但现在口岸的规格有所调整;有些区域原来并非高规格口岸,但随着边境区域的经贸往来和人员交互增多,则又逐步升格为更高规格的口岸等。且在实践操作层面,我们也很难对“边境线(口岸实体国门)一定空间范围”进行明确的界分,究竟是距离边境线1~3公里才能算是一定范围,还是5~10公里,甚至是数十公里和几百公里也可以算是一定范围?对于这些问题,无论是科学的理论探讨还是细化的实践操作,总体上都难以形成普遍共识和科学量化。尤其需要进一步指出:如果我们采用更狭义的国门学校概念理解,则一方面无法将当下已然在“精神守土、文化辐射、教育捍权”等领域发挥重要功用的“国门大学”纳入国门学校之列;另一方面,也难以有效地将国家(以及相关省区)教育规划、政策文件中所说的“边境(团场)国门学校”等实践操作统合起来。综上,虽然我们从“广义、狭义、更狭义”三个不同层面给出了相应的国门学校概念理解。但从科学性和可操作性相结合的角度出发,我们倾向于认为:狭义的国门学校理解,既可在理论上更好囊括各类国门大学和国门中小学群体,做到国门学校指代上的“全纳”,也可在实践中更好统筹不同群体、部门对国门学校发展的资源配置与办学扶持,理应成为国门学校称名指代和概念理解的主导选择。
二、国门学校的基本特征厘定
特征厘定意在揭示一事物区别于另一事物的显著之处。厘定国门学校基本特征,意在从根本上揭示其区别于其他一般学校的显著差别,进而为各不同区域、不同部门、不同群体因地制宜办好国门学校提供理论参考。
(一)国门学校特征的由来分析
1.从历史发展累积的维度审视
国门学校的多重特征并非凭空生成,而是内含在中华文化传播和中华文明交流中不断演化累积的。历史上,多元灿烂的中华文化和中华文明能够得以形成,一个关键的动因就在于多元文明汇聚与辐射。首先是向“内”的文明汇聚,主要包括“新石器时代至西周时期、春秋至秦汉时期、魏晋至隋唐时期、宋元明清时期、1840年以后”五次大的文明汇聚与辐射。在这一历史进程中,得益于商、周时东方民族文化集团、西部民族集团向中原的汇聚,华夏族民族(汉民族的前身)得以形成;得益于春秋至秦汉时期华夏民族与“狄、夷、蛮、戎”等的交往,尤其在孔子及其轴心时代思想家的共同影响下,民族之间的文化辐射与汇聚并未因战争而停滞,汉族得以不断融合形成;得益于魏晋至隋唐时期的“胡、汉”融合,“少数民族吸收了中原的礼乐文明,提升了自己的文化水平,汉族则吸收了少数民族的开拓进取精神,两种文化元素逐渐现成了新的文明力量”;得益于宋元明清时期,包括元王朝和清王朝的开疆拓土,以及中国与域外国家的“丝路”交往,中华文化和中华文明不断兼蓄新的文明要素;得益于1840年后的“师夷长技以制夷”共识,西方启蒙思潮、人文主义、达尔文主义、马克思主义等渐次传入中国,中国文化在对西方文化进行本土化改造、吸收、移植中不断繁荣发展。
其次是向“外”的文化传播,主要包括“汉代、唐代、宋元、明清”四次海外传播高潮。在汉代,以张骞出使西域和“丝绸之路”开通为标志,中华文化从东、南、西三个方面与外部世界展开了多方位、多层次的广泛交流,初步确立了其在世界文化总体格局中的地位;在唐代,高度发达的文明吸引世界各国“遣唐使”来华学习,儒家文化和中国佛教在这一时期传至新罗、日本、越南等亚洲国家,形成了所谓的“儒家文化圈”和“大乘佛教文化圈”。在宋元时期,透过与日本、朝鲜、东南亚和南亚地区日渐频繁的海上贸易,中华文化一度传播至波斯湾和非洲东海岸。到元帝国时代,横跨亚欧的帝国版图以及驿站制度完善,各国使节的往来、命令的传递、商队的贸易、大规模的移民等,直接催生了文化大交流、大融合的景象;明清时期,藉由来华基督教传教士充当的文化传播主角色,他们把中国的学术典籍翻译到欧洲,并通过撰写书籍和大批书信介绍中国的历史、地理、政治制度、社会生活、民间风俗、文学艺术等,对欧洲正在兴起的启蒙运动产生了巨大的影响。
综上可见,当下的中华文化和中华文明,其在本质上是以中华民族为主体的多元文明不断汇聚与传播辐射的结果。其在历史演进中,更多因循着一种非官方的、以民间交往而自发生长的“无为”范式,虽形成了独立主体性和开放包容性的有机统一,兼顾了对原有文化的传承创新和对外来文明的吸收借鉴,但也总体上缺乏官方的组织化推进和专门化输出。也正因如此,我们在相当长一段时期内未能形成“同我国综合国力和国际地位相匹配的国际话语权”。故此,在以中国式现代化全面推进社会主义现代国家建设的新征程上,为更好参与全球竞争和全球治理,更好推进人类命运共同体构建,尤需我们以有组织的方式,在“讲好中国故事、传播好中国声音,全面提升国际传播效能,形成同我国综合国力和国际地位相匹配的国际话语权”上持续发力,而这其中最直接的、最关键的方式即教育的高水平对外开放。而在教育的高水平对外开放上,分布在广大边境地区的各类国门学校无疑具有先天的地缘优势,甚至是文化优势(多个与它国接壤区广泛分布跨境民族,具有文化同源优势)和传播成本优势(与它国在地理空间上直接接壤,文教交流和人员往来成本相对较低)。从这个意义上看,各类国门学校既潜藏着在“我—它”文化交往、文明输出和外向辐射上大有作为的多种可能,也必须在提升国家文化软实力上扮演更为重要的角色、担负更为重要的责任、发挥更深层次的效益。
2.从事物固有属性的维度审视
国门学校兼具自然和社会双重属性。其中,自然属性直接来源于其作为专门性教育机构的职能生发,而社会属性则因其所处地理空间的特殊性而衍生。在自然属性上,任何国门学校首先都是一所不折不扣的学校,都担负着一般学校所应具有的组织实施教育教学活动的基本职能。从社会属性上看,因其在地理空间上身处边境的国门区域,故其还需要在“国门作用”的更好发挥上担当特殊使命———立身边疆开展直接的文教实践及与它国的文教交互,位居国门开展相应的文教示范并打造开放窗口,超越国界拓展我国的文化影响并守卫精神领土,具体归结为空间区位上的沿边交互性、发展定位上的窗口示范性、作用发挥上的辐射堡垒性。意即在“我”文教事业与“它”发生“引进来和走出去”的直接关联时,其就不言而喻地生成了“交互性”;在我文教事业主动“走出去”向“它”拓展扩散,以及向“它”吸引同化的主动“引进来”时,其就属于典型的“窗口性、示范性和辐射性”;在“它”的文教事业向“我”扩散拓展,以及“它”的文教事业要“进来”同化和影响我们时,其理应坚持发挥“堡垒性”作用。可见,一所位居国门区域的学校要得以成为真正意义上的国门学校,除要具备位居“国门地理空间”这一自然属性的“表”之外,还需具有“发展定位+功能拓展”的社会属性的“里”,只有表里统一的国门学校才能算是真正意义上的国门学校。故我们认为:空间区位上的沿边交互性、发展定位上的窗口示范性、作用发挥上的辐射堡垒性,三者有机统一于国门学校发展整体之中,耦合共生为国门学校区别于其他学校的基本特征。
在如上特征的耦合作用下,国门学校在运行实践中还衍生出一些区别于“非国门学校”的特殊之处。首先,从国门学校教育活动的构成要素看,一是教育客体方面的特殊性,即国门学校中存在着相当部分来自接壤国、毗邻国的受教育者(或国门大学中的来华留学生,或国门中小学校的跨境就读学生、边境区域的无国籍学生等);二是教育中介的特殊性,即国门学校的一部分校本课程、教学内容、教学手段,以及相应的教育影响等,都与国门区域的政治环境、经济往来、民族文化等因素密切关联。其次,从国门学校发展的外部环境看,一是其职责任务的特殊性,即国门学校所在的国门区域属国家实实在在的实体边疆,故国门学校的办学实践还是一种建立在实体边疆基础上的“内守+外拓”相结合的文教交互实践,是一种以“民相亲+心相通”为桥梁纽带的睦邻、安邻、富邻事项。二是功能发挥的特殊性,即从现代边疆的发展演化看,建立在实体边疆基础之上还有一个文化边疆的概念,这些位居国门区域的学校,除要以文教力量作用发挥守卫好我国的实体边疆外,还需要在国家的高水平对外开放中,在支撑和服务国家的周边外交中,在面向周边的双边甚至多边交往中,更好地深化向外的文化影响和向内的精神守土。
(二)国门学校特征的系统阐释
1.因地理区位而伴生的国门学校基本特征:空间区位上的沿边交互性
教育合作是国家间高级别人文交流机制的重要内容。教育在对外开放中发挥着基础性、全局性和先导性作用,在促进世界各国互信合作、互利共赢和交流互鉴中具有重要影响。当前,我国共有云南、新疆、内蒙古、吉林、黑龙江等9个省区在陆疆上与朝鲜、俄罗斯、蒙古、哈萨克斯坦、吉尔吉斯斯坦、塔吉克斯坦、阿富汗、印度、缅甸、老挝、越南等14个国家接壤,45个沿边州市内广泛分布有超过90所的国门大学和6300余所的国门中小学。一方面,这些国门学校地处边境区域,与它国直接相邻,藉由其大规模师生群体广泛的教育国际交流合作,国门学校得以通过润物无声的双边乃至多边人文交流,直接或间接演化成国家间政策沟通、道路联通、贸易畅通、货币流通、民心相通的重要桥梁和无形纽带。另一方面,得益于教育,尤其是高等教育国际化客观存在的政治功能、经济功能、人才功能、文化功能,②位居边境区域的国门学校在客观上还承担着睦邻、安邻、富邻的国家责任,对内担负着稳定边境、繁荣边疆的特殊使命,继而最终形成沟通和联结国内外的重要文教交流通道,展示国家形象和传播中华文明的重要窗口。尤其在我国不断完善教育对外开放政策,“以‘一带一路’教育行动为支点,构建教育对外开放新格局”③的时代背景下,国门学校还需不断发展成为国家周边外交的重要窗口和先导示范,深化拓展为支撑和服务“一带一路”国际合作的 新兴增长点。
2.因发展定位而衍生的国门学校典型特征:发展定位上的窗口示范性
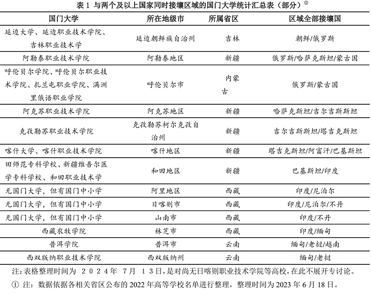
国门历久便是国与国之间文教互动、人员互访、贸易互联的重要通道所在。而以学校为载体而生发和承载的文教交互,则是国境区域各类交互中影响最为持久和深远的。客观来看,我国的国门区域也是接壤国的国门区域。现实中,多所国门大学所处州市同时和多个国家接壤,普遍存在与多个国家同时形成交互往来的情形。典型的如延边大学位居吉林省延边朝鲜族自治州,东与 俄罗斯滨海边疆区接壤,南隔图们江与朝鲜咸镜北道、两江道相望,早在1989年便与朝鲜的金日成综合大学建立了交流合作关系,当前更是与毗邻的韩国80余所高校开展交流合作,形成了区域性的国门教育高地;喀什大学位居新疆喀什地区,和塔吉克斯坦、阿富汗、巴基斯坦3国同时接壤,先后与巴基斯坦战略研究中心、巴基斯坦国防大学、巴基斯坦科技大学等20余所高校和国家智库建立了交流合作关系,形成了中巴经济走廊建设的积极助推;普洱学院位居云南省普洱市,和缅甸、老挝、越南3国同时接壤,长期坚持面向澜湄流域开放办学,老挝留学生人数居全国前列,对中老铁路沿线的文教辐射和国家软实力输出贡献了积极的力量。依托这些国门学校,相关区域在客观上形成了我国文教事业“一对二”乃至“一对多”的窗口示范。故从这个意义上看,各类国门学校理应在相关区域的国际间政治、经济,尤其是文教事业交互上做到“出得去、守得住、进得来”,既可持续推动我国教育文化科技等事项的“走出去”,也能在文教交互上拱卫我们自己的“精神领土”,同时还能吸引接壤国家和毗邻地区的先进事项和文明成果,在发展定位上切实担负起国家外向交往的窗口效用和示范效用。详如表1所示:

3.因功能拓展而生发的国门学校伴生特征:作用发挥上的辐射堡垒性
伴随改革开放的不断深化,我国各类口岸、经济特区、自由贸易港等逐步发展成国家对外开放的先导地。在文教交互领域,随着“一带一路”国际合作倡议理念的深化推进,国门学校也进一步成了国家打造民心相通的重要载体,成为发挥睦邻、安邻、富邻国家责任的重要窗口。一方面,各类国门学校所在区域广泛分布着超过80个以上的陆地口岸,200条以上的往来通道,以及大量的边民互市点,体现出跨国交往上真切的“国门性”,如延边大学所在区域分布着9个对朝口岸和2个对俄口岸;佳木斯大学、黑龙江农业职业技术学院所在区域分布着5个水运口岸、1个航空口岸;德宏师范高等专科学校所在区域分布着4个口岸、11条通道,4个边民互市点;广西民族师范学院所在的区域分布着7个口岸,14个边民互市点,可谓具备与接壤国进行直接“文教交互”的先天优势和便利条件;另一方面,这些国门学校所在区域的“它国接壤区”,其经济社会发展水平、文教实力累积与我国存在明显差异,既普遍存在“我”经济和文教发展优于“它国接壤区”的情况,也部分存在“它国接壤区”高校数量、经济水平优于“我”的特例。既有新疆谢依特小学这类兴边富民和稳边固边的精神堡垒,以及云南银井国门小学这类深化边境民族胞波情谊的跨国学堂,当然,也有一些抵边村在教育上的“乡镇化”“县城化”聚集,教育兴边、文化强边面临严峻挑战。如上这些情况的存在,一方面为我们向接壤国家和毗邻地区传播中国文化和中华文明、展示中国建设成就和发展形象提供了辐射示范的可能,另一方面也同样隐含着我们被“它”虹吸和同化的风险,尤其广大国门区域普遍存在的跨境民族文化同根、民族同源现实,以及相应区域内客观存在的西方思想意识形态渗透,亟需我们以国门学校的高水平发展增强其精神守土的堡垒效用。
作者:深圳大学教育学部段从宇
文章原载于《学术探索》,中国教育在线获作者授权转载
① 凡本站注明“稿件来源:中国教育在线”的所有文字、图片和音视频稿件,版权均属本网所有,任何媒体、网站或个人未经本网协议授权不得转载、链接、转贴或以其他方式复制发表。已经本站协议授权的媒体、网站,在下载使用时必须注明“稿件来源:中国教育在线”,违者本站将依法追究责任。
② 本站注明稿件来源为其他媒体的文/图等稿件均为转载稿,本站转载出于非商业性的教育和科研之目的,并不意味着赞同其观点或证实其内容的真实性。如转载稿涉及版权等问题,请作者在两周内速来电或来函联系。




中国教育在线

