4.6亿元!广东公示2026年教育发展专项(职业教育培优工程)资金安排方案
近日,广东省教育厅网站发布了《关于2026年教育发展专项(职业教育培优工程)资金安排方案的公示》。

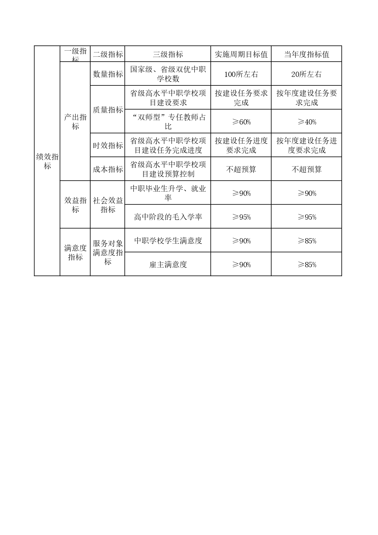
关于2026年教育发展专项(职业教育培优工程)资金安排方案的公示
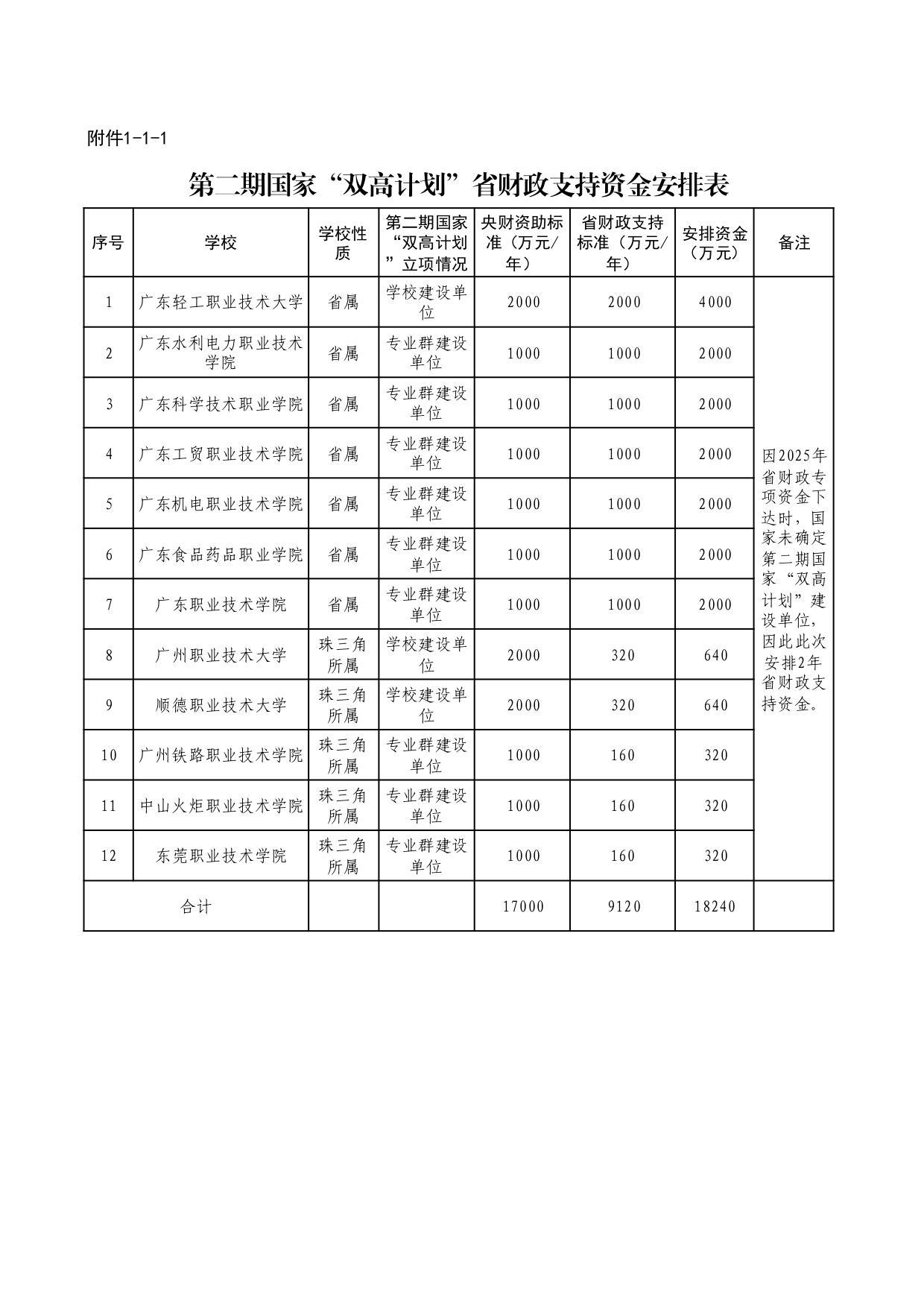
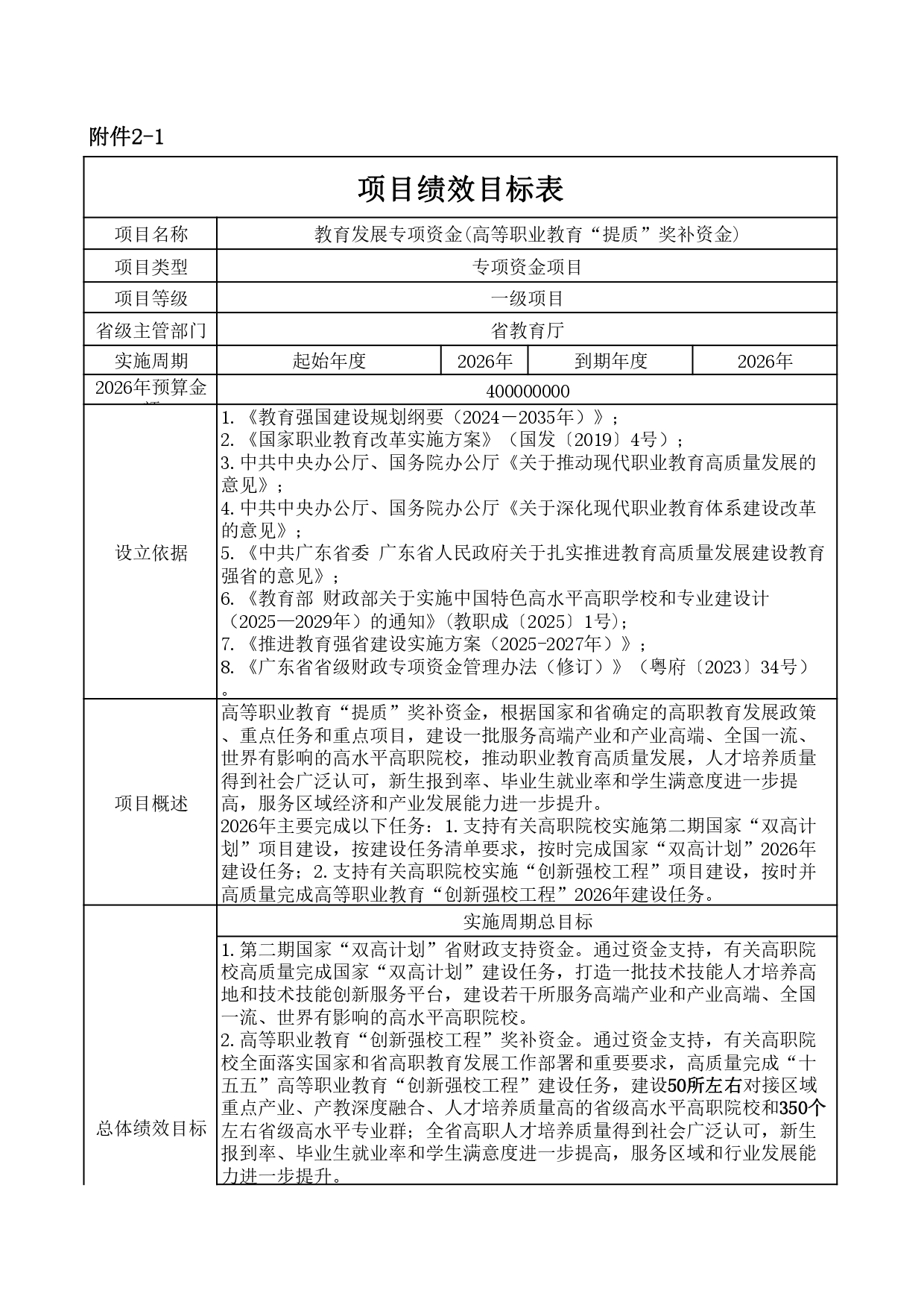
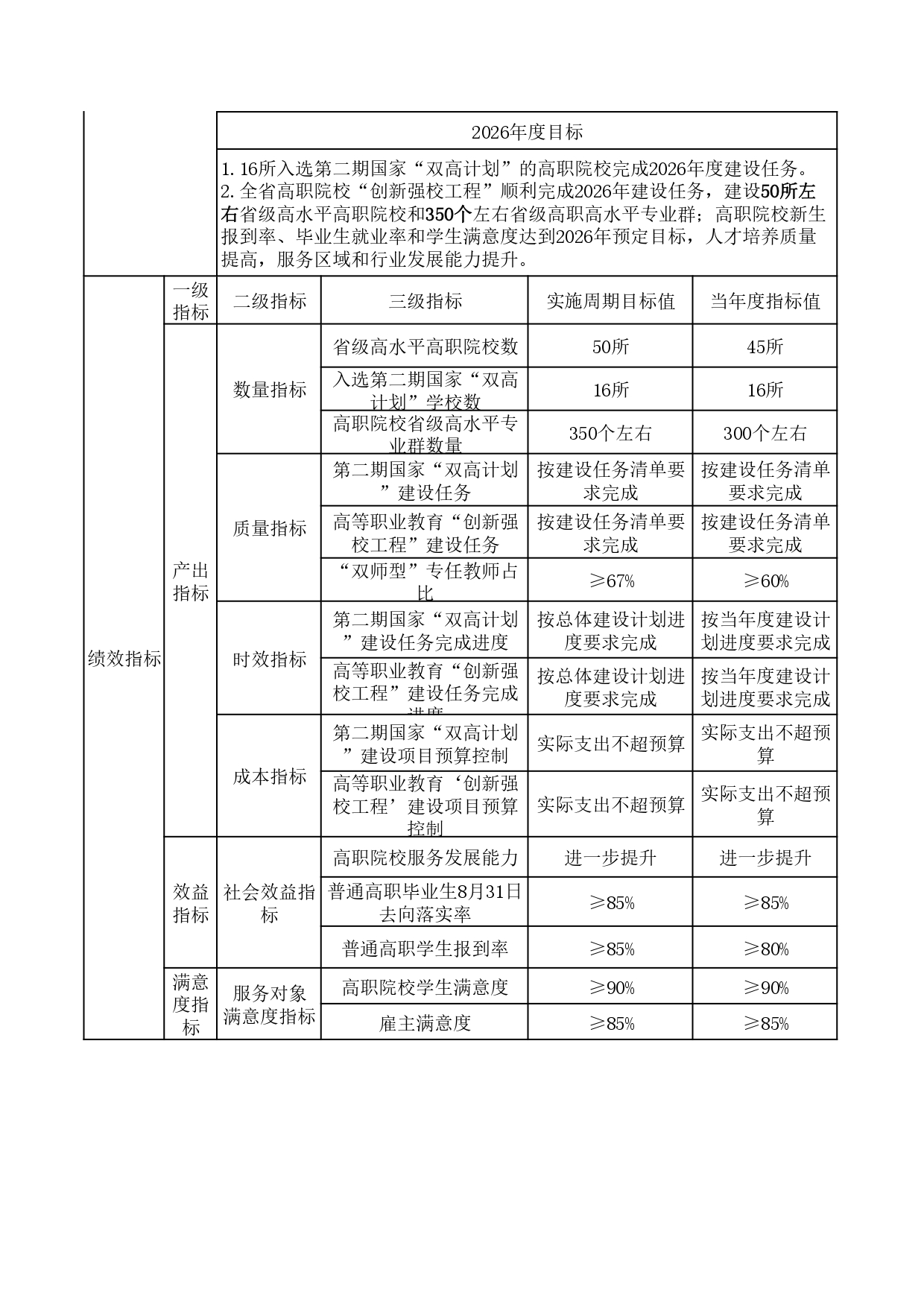
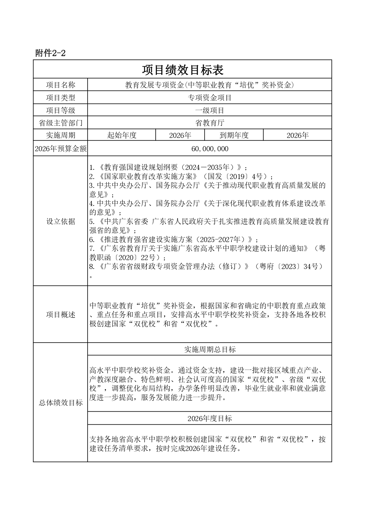
根据《广东省省级财政专项资金管理办法(2025年修订)》(粤府〔2025〕56号)等文件要求,现将我省2026年教育发展专项(职业教育培优工程)资金46000万元的分配方案及绩效目标(见附件1、2)予以公示。公示期自2025年11月27日至2025年12月3日,共7天。
如对公示内容持有异议,请在公示期内以书面形式反映,反映情况和问题应坚持实事求是原则。以个人名义反映情况的,请提供真实姓名、联系方式和反映事项证明材料等;以单位名义反映情况的,请提供单位真实名称(加盖公章)、联系人、联系方式和反映事项证明材料等。
受理单位:广东省教育厅职业教育与终身教育处,地址:广州市越秀区东风东路723号,邮编:510080,联系电话:020-37629786,传真:020-37627457。








免责声明:
① 凡本站注明“稿件来源:中国教育在线”的所有文字、图片和音视频稿件,版权均属本网所有,任何媒体、网站或个人未经本网协议授权不得转载、链接、转贴或以其他方式复制发表。已经本站协议授权的媒体、网站,在下载使用时必须注明“稿件来源:中国教育在线”,违者本站将依法追究责任。
② 本站注明稿件来源为其他媒体的文/图等稿件均为转载稿,本站转载出于非商业性的教育和科研之目的,并不意味着赞同其观点或证实其内容的真实性。如转载稿涉及版权等问题,请作者在两周内速来电或来函联系。




中国教育在线

