中国教育在线
中国教育在线
52所高职院校入选!职业教育国际合作办学典型案例名单公布
2025-09-25 15:03
中国教育国际交流协会
作者:

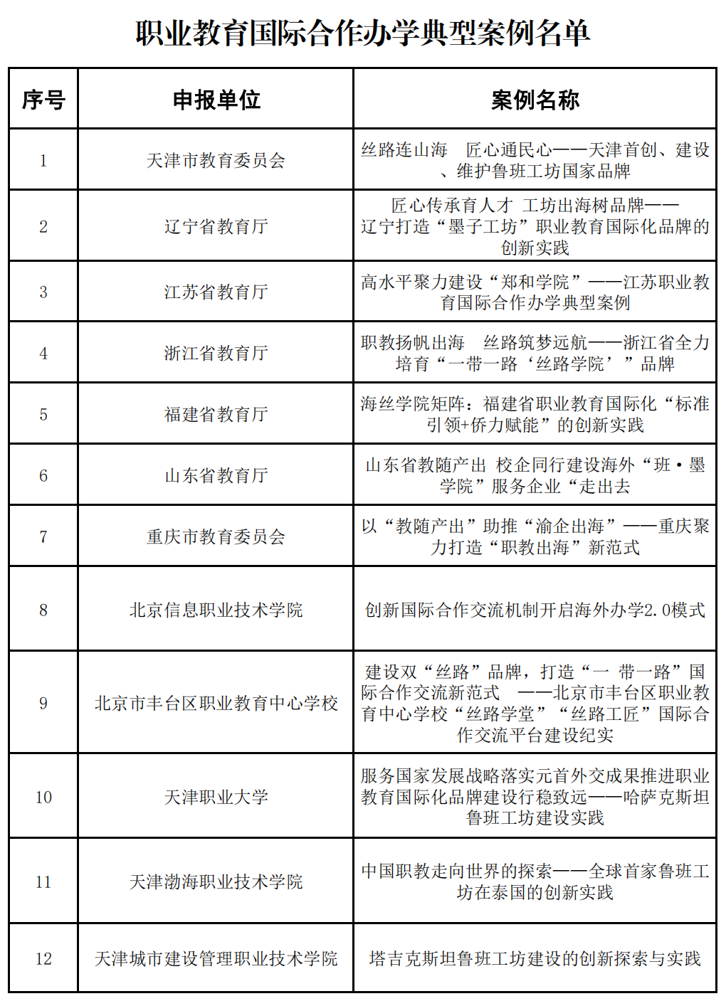
  9月24日,中国教育国际交流协会发布《关于公布职业教育国际合作办学典型案例名单的通知》,受教育部职业教育与成人教育司委托,中国教育国际交流协会开展职业教育国际合作办学典型案例推介工作。现将征集和遴选产生的61个优秀案例予以公布。根据名单,全国共有52所高职院校入选。

  下一步,中国教育国际交流协会将对优秀案例进行编辑出版,宣传介绍国际合作办学典型经验和创新实践,供各地及院校交流学习,为举办高水平海外办学项目提供借鉴,引领职业教育高质量出海。





免责声明:

① 凡本站注明“稿件来源:中国教育在线”的所有文字、图片和音视频稿件,版权均属本网所有,任何媒体、网站或个人未经本网协议授权不得转载、链接、转贴或以其他方式复制发表。已经本站协议授权的媒体、网站,在下载使用时必须注明“稿件来源:中国教育在线”,违者本站将依法追究责任。

② 本站注明稿件来源为其他媒体的文/图等稿件均为转载稿,本站转载出于非商业性的教育和科研之目的,并不意味着赞同其观点或证实其内容的真实性。如转载稿涉及版权等问题,请作者在两周内速来电或来函联系。

相关新闻
中国教育在线 2025-09-11 16:29
中国教育在线 2025-09-03 18:08