江苏三所职业本科高校入选学士学位授予单位拟增列名单
9月16日,江苏省教育厅发布公示,根据《关于修订印发江苏省学士学位授权审核相关标准的通知》《省学位委员会办公室关于做好本科层次职业教育学士学位授权审核工作的通知》,现对2025年江苏省学士学位授予单位和授权专业拟增列名单进行公示,公示期为2025年9月16日至9月28日。

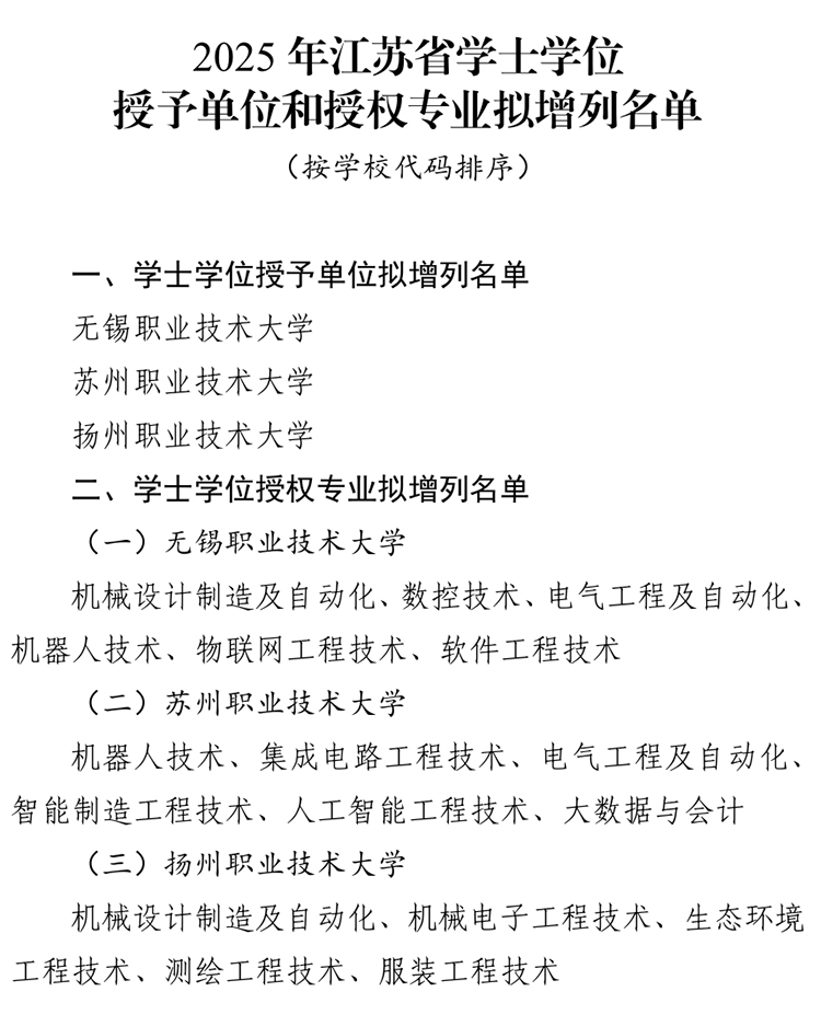
公示内容显示,无锡职业技术大学、苏州职业技术大学、扬州职业技术大学入选学士学位授予单位拟增列名单。

据悉,无锡职业技术大学、苏州职业技术大学、扬州职业技术大学均于2025年6月获得教育部发函同意升格为本科层次职业学校。
免责声明:
① 凡本站注明“稿件来源:中国教育在线”的所有文字、图片和音视频稿件,版权均属本网所有,任何媒体、网站或个人未经本网协议授权不得转载、链接、转贴或以其他方式复制发表。已经本站协议授权的媒体、网站,在下载使用时必须注明“稿件来源:中国教育在线”,违者本站将依法追究责任。
② 本站注明稿件来源为其他媒体的文/图等稿件均为转载稿,本站转载出于非商业性的教育和科研之目的,并不意味着赞同其观点或证实其内容的真实性。如转载稿涉及版权等问题,请作者在两周内速来电或来函联系。




中国教育在线

