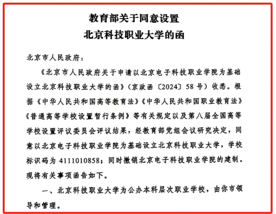
2025年2月21日,教育部正式向北京市人民政府发函,同意设置北京科技职业大学,学校标识码为4111010858,同时撤销北京电子科技职业学院建制,同意首批设置合成生物技术、汽车工程技术、机械电子工程技术、自动化技术与应用、集成电路工程技术、数字媒体艺术等6个职业本科专业。
北京科技职业大学的正式设立,标志北京市属公办本科层次职业学校实现了零的突破,填补了首都现代职业教育体系的重要一环,开启了首都职业本科教育高质量发展和高端技能人才培养的崭新篇章,对推动北京率先实现教育现代化具有重要意义。

北京科技职业大学简介
北京科技职业大学(原北京电子科技职业学院)是北京市人民政府举办的公办独立设置高职院校。学校办学历史可追溯至1958年。1999年曾用名为北京轻工职业技术学院,2004年与北京邮电工业学校合并更为现名。2007年,北京市仪器仪表工业学校、北京二轻工业学校、北京市机械工业学校、北京市汽车工业学校并入北京电子科技职业学院。
近年来,学校认真落实全国教育大会和全国职教大会精神,紧紧抓住国家级高职示范校建设、国家高职教育综合改革试验区建设、教育部高职三年行动计划、教育部和北京市中国特色高水平职业院校和专业建设等重大机遇,事业发展不断迈上新台阶。学校2007年进入“国家示范性高等职业院校”行列;2010年成为教育部全国20所“国家级高职综合改革试验区”建设单位之一;2015年率先启动北京市高端技术技能人才贯通培养改革试验,成为全国首批现代学徒制试点院校;2018年,入选北京市特色高水平职业院校建设计划;2019年,入选国家“双高计划”高水平学校建设单位(A档十所院校之一);2018年、2019年,连续被教育部评为全国职业院校实习管理50强、教学管理50强、学生管理50强(同时荣膺三项50强的全国7所高职之一);2021年荣获北京市党的建设和思想政治工作先进普通高等学校提名奖;2022年获批教育部高校思想政治工作创新发展中心;2023年,学校牵头成立的北京集成电路产教联合体以第一名成绩被教育部评为首批建设单位。
① 凡本站注明“稿件来源:中国教育在线”的所有文字、图片和音视频稿件,版权均属本网所有,任何媒体、网站或个人未经本网协议授权不得转载、链接、转贴或以其他方式复制发表。已经本站协议授权的媒体、网站,在下载使用时必须注明“稿件来源:中国教育在线”,违者本站将依法追究责任。
② 本站注明稿件来源为其他媒体的文/图等稿件均为转载稿,本站转载出于非商业性的教育和科研之目的,并不意味着赞同其观点或证实其内容的真实性。如转载稿涉及版权等问题,请作者在两周内速来电或来函联系。




中国教育在线

