为全面贯彻全国教育大会精神,深入落实《国务院关于深化考试招生制度改革的实施意见》(国发〔2014〕35号),根据《关于在部分高校开展基础学科招生改革试点工作的意见》(教学〔2020〕1号)等文件,服务国家重大战略需求,加强基础学科拔尖创新人才选拔培养,我校2025年继续开展基础学科招生改革试点(也称“吉林大学强基计划”)。学校通过招生与培养一体化改革,探索多维度考核评价模式,选拔一批有志向、有兴趣、有天赋的青年学生进行专门培养,为国家重大战略领域输送后备人才。
一、招生对象及报名条件
在我校安排强基计划招生的省份,符合2025年全国普通高等学校招生全国统一考试报名条件,综合素质优秀或基础学科拔尖,具有强烈的专业兴趣、科研志向和吃苦耐劳的精神,高考成绩优异并有志于将来从事相关领域科学技术工作的高中毕业生均可报名。
我校强基计划部分课程实行英语授课,建议非英语语种考生谨慎报考。
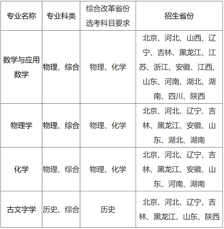
二、招生专业

注:1.分省分专业招生计划以我校强基计划报名系统公布为准。
2.高考综合改革省份考生选考科目需符合所报专业对选考科目的要求。
三、报名方式与选拔程序
(一)报名时间和办法
4月24日—5月10日考生可登录吉林大学强基计划报名平台(https://bm.chsi.com.cn/jcxkzs/sch/10183),按要求准确、完整地完成网上报名。考生只能填报一个专业志愿,报考我校“强基计划”的考生不能兼报其他高校。
(二)考生参加统一高考。
(三)考生须于6月12日—20日登录报名平台确认参加我校校考并签订承诺书,未确认者视为放弃。
(四)入围校考办法
考生高考成绩(不含任何政策加分,下同)高于生源所在省公布的特殊类型招生录取最低控制分数线60分(含)的基础上,依据高考成绩,原则上按照不超过我校分省分专业招生计划数的六倍确定各省入围我校考核考生名单(末位同分均可入围),并公示入围标准。对于报考我校数学与应用数学专业的考生,高考数学成绩达到145分及以上,高考成绩达到生源所在省公布的特殊类型招生录取最低控制分数线但未达到入围标准的,可予以破格入围,破格入围人数不超过我校分省分专业招生计划数的六倍。
考生请于6月27日上午10:00后登录报名平台查询入围情况。
(五)我校考核
1.考核时间、地点
考核时间:2025年6月30日开始
考核地点:吉林大学中心校区(吉林省长春市前进大街2699号)
考生请于6月28日10:00后登录报名平台打印准考证。具体考核时间、地点以准考证为准。
2.考核安排
入围考生请持本人二代身份证原件、准考证按时参加我校组织的考核(含笔试、面试和体育测试)。面试采取专家、考生、考场“三随机”抽签的方式,测试全程录音录像。
(1)笔试、面试内容(满分均为100分):

(2)考生综合素质档案作为面试重要参考。
(3)体育测试方式为考核坐位体前屈、跳绳。因身体原因无法参加体育测试的考生,需提供三甲医院证明,我校视情况予以免测。免测考生的体育测试成绩按零分记。
(4)高校考核成绩折算办法:高校考核成绩=(笔试成绩+面试成绩)÷2。
如遇不可抗力因素,我校考核工作安排可能视情况作出相应调整,届时将另行通知。
(六)录取办法
1.综合成绩折算办法
综合成绩=高考成绩÷7.5×85%+高校考核成绩×15%。
2.确定录取名单
在考生笔试和面试成绩分别达到60分基础上,我校根据考生专业志愿和同省份该专业的招生计划,按综合成绩由高到低顺序确定预录取名单。如综合成绩相同,优先录取高考成绩高者,再相同,数学与应用数学、物理学、化学专业依次为数学、语文、外语高考成绩高者,古文字学专业依次为语文、数学、外语高考成绩高者。同等情况下,优先考虑体育测试成绩好的考生。
我校招生工作领导小组按招生计划审定强基计划预录取名单,并报各省级招办审核,办理录取手续。
我校于7月5日前公布录取名单并公示录取标准。被正式录取的考生不再参加本省后续高考志愿录取;未被录取的考生可正常参加本省后续各批次高考志愿录取。
四、培养环节
(一)加强思想政治引领,创新人才培养模式。注重引导学生“立大志、明大德、成大才、担大任”,针对强基计划录取学生单独编班,实行全程导师制,提供一流学习条件和环境,加强通识教育、学科基础教育与学科交叉培养,推进科教协同育人,夯实学生基础学科能力素养和发现问题、解决问题能力。
(二)强化学业质量保障,开展阶段性考核和动态进出。学校坚持“厚基础、重实践、严要求”的育人原则,因材施教、分类培养,各专业实施科学化、多阶段的动态考核与进出机制。
(三)我校对符合培养要求的强基计划学生实行本研衔接培养。进入研究生阶段后,学生主要在强基计划所在基础学科专业进行培养,部分学生也可根据培养方案在高端芯片与软件、智能科技、新材料、先进制造和国家安全等关键领域以及国家人才紧缺的人文社会科学领域进行学科交叉培养。本研衔接专业范围见各强基计划招生专业培养方案,研究生阶段转段具体招生专业和名额以转段当年学校公布的工作方案为准。
具体专业培养方案详见各招生学院网站。
(四)通过强基计划录取的学生入校后原则上不得转到录取专业之外的专业就读。
五、其他说明
(一)关于学生综合素质档案。对于已建立省级统一信息平台省份,由省级教育行政部门直接上传至报名平台。对于尚未建立省级统一信息平台省份,由各省级教育行政部门汇总本地各中学报考学生的综合素质档案后,统一上传至报名平台。
(二)对于综合素质档案造假或在高校考核中舞弊的考生,将取消强基计划的报名、考试和录取资格,并将有关情况通报有关省级招生考试机构或教育行政部门,取消其当年高考报名、考试和录取资格,并视情节轻重给予3年内暂停参加各类国家教育考试的处理。已经入学的,按教育部和我校相关规定处理取消学籍,毕业后发现的取消毕业证、学位证。中学应当对所出具的材料认真核实,出现弄虚作假情形的,我校保留采取相关措施的权利。
(三)要诚信参考。对于确认参加学校考核又无故放弃的考生,如实记录并通报生源省级考试招生机构。
(四)学校未委托任何个人或中介组织开展强基计划等考试招生有关工作,不举办任何形式的营利性培训活动。
六、监督保障机制
(一)我校基础学科招生改革试点招生工作在吉林大学招生工作领导小组的领导下,由吉林大学本科生招生办公室和吉林大学本科生院考试工作办公室分工负责具体工作的组织和实施。我校在实施本简章的过程中做到招生方案公开、选拔方法公平、录取标准公示。
(二)我校将对录取的学生进行入学资格复查,对不具备入学资格的学生,按教育部相关规定处理。
(三)吉林大学基础学科招生改革试点招生工作接受吉林大学纪检监察机构全程监督,并接受社会监督。监督邮箱bkzsjd@jlu.edu.cn。
七、咨询方式
地址:吉林省长春市前进大街2699号
邮编:130012
咨询电话:0431-85168305
传真:0431-85166226
电子邮箱:bkzs@jlu.edu.cn
吉林大学招生网:https://zsb.jlu.edu.cn
阳光高考信息平台:https://gaokao.chsi.com.cn
八、本简章由吉林大学本科生招生办公室负责解释。
① 凡本站注明“稿件来源:中国教育在线”的所有文字、图片和音视频稿件,版权均属本网所有,任何媒体、网站或个人未经本网协议授权不得转载、链接、转贴或以其他方式复制发表。已经本站协议授权的媒体、网站,在下载使用时必须注明“稿件来源:中国教育在线”,违者本站将依法追究责任。
② 本站注明稿件来源为其他媒体的文/图等稿件均为转载稿,本站转载出于非商业性的教育和科研之目的,并不意味着赞同其观点或证实其内容的真实性。如转载稿涉及版权等问题,请作者在两周内速来电或来函联系。




中国教育在线


