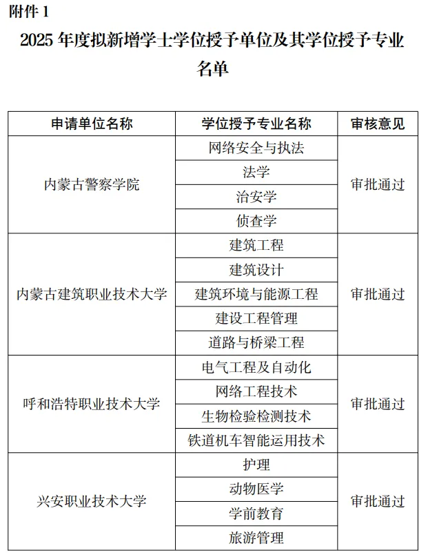
内蒙古拟增列29个学士学位授权专业
近日,内蒙古自治区教育厅发布《关于2025年学士学位授予资格审核情况的公示》。

根据《内蒙古自治区学士学位授权与授予管理办法(修订)》(内学位〔2022〕2号)有关规定,自治区人民政府学位委员会办公室组织开展了2025年度学士学位授权专业审核工作。经单位自评、形式审查、专家组评审等环节,现将拟增列学士学位授权专业名单予以公示。同步公示 2025年度拟新增双学士学位复合型人才培养项目名单。



免责声明:
① 凡本站注明“稿件来源:教育在线”的所有文字、图片和音视频稿件,版权均属本网所有,任何媒体、网站或个人未经本网协议授权不得转载、链接、转贴或以其他方式复制发表。已经本站协议授权的媒体、网站,在下载使用时必须注明“稿件来源:教育在线”,违者本站将依法追究责任。
② 本站注明稿件来源为其他媒体的文/图等稿件均为转载稿,本站转载出于非商业性的教育和科研之目的,并不意味着赞同其观点或证实其内容的真实性。如转载稿涉及版权等问题,请作者在两周内速来电或来函联系。




教育在线

