教育部学位中心公示2025年度典型案例成果名单
2025年度典型案例成果公示
为进一步深入贯彻落实习近平总书记对哲学社会科学工作和研究生教育工作的系列重要指示精神,落实《面向2035高校哲学社会科学高质量发展行动计划》《关于深入推进学术学位与专业学位研究生教育分类发展的意见》等文件要求,更好发挥高水平案例成果示范引领作用,教育部学位中心持续开展典型案例成果遴选。本年度典型案例成果从2023年度主题案例和2024-2025年期刊联盟成员单位已发表案例研究成果中遴选产生。学位中心建立严格评议流程,经过“同行专家通讯评议”“案例专家委推荐评议”“案例专家委主任办公会审定”三级审核,遴选出20篇主题案例典型成果和10篇案例研究典型成果。现将遴选结果进行公示,公示期自2025年10月10日起至2025年10月16日止。如有异议,请在公示期内以邮件方式实名反映,并提供必要材料。联系电话:010-82378726联系邮箱:case@cdgdc.edu.cn
教育部学位与研究生教育发展中心
2025年10月10日
主题案例典型成果公示名单
(按首席专家所在单位代码排序)

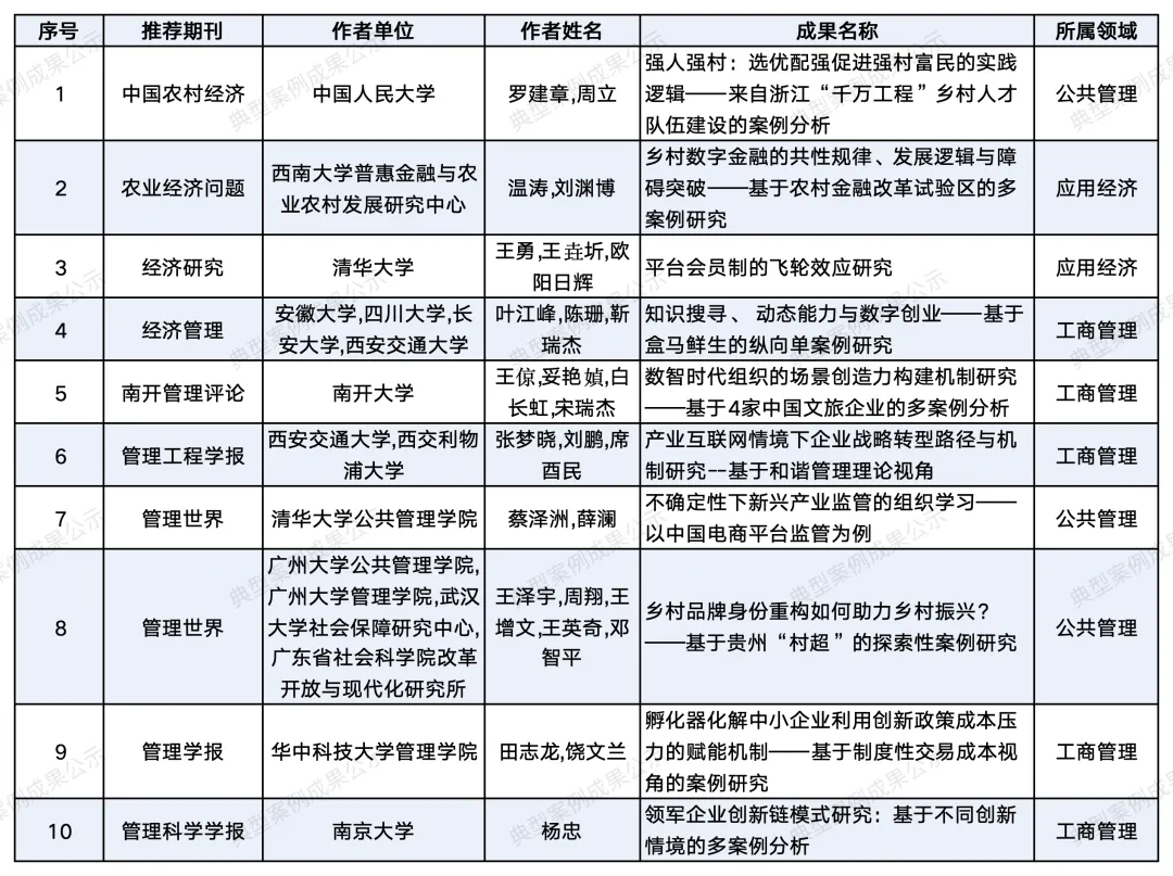
案例研究典型成果公示名单
(按推荐期刊笔画排序)

免责声明:
① 凡本站注明“稿件来源:教育在线”的所有文字、图片和音视频稿件,版权均属本网所有,任何媒体、网站或个人未经本网协议授权不得转载、链接、转贴或以其他方式复制发表。已经本站协议授权的媒体、网站,在下载使用时必须注明“稿件来源:教育在线”,违者本站将依法追究责任。
② 本站注明稿件来源为其他媒体的文/图等稿件均为转载稿,本站转载出于非商业性的教育和科研之目的,并不意味着赞同其观点或证实其内容的真实性。如转载稿涉及版权等问题,请作者在两周内速来电或来函联系。




教育在线

