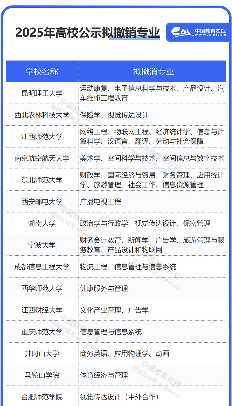
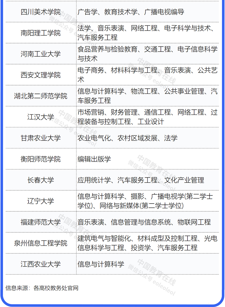
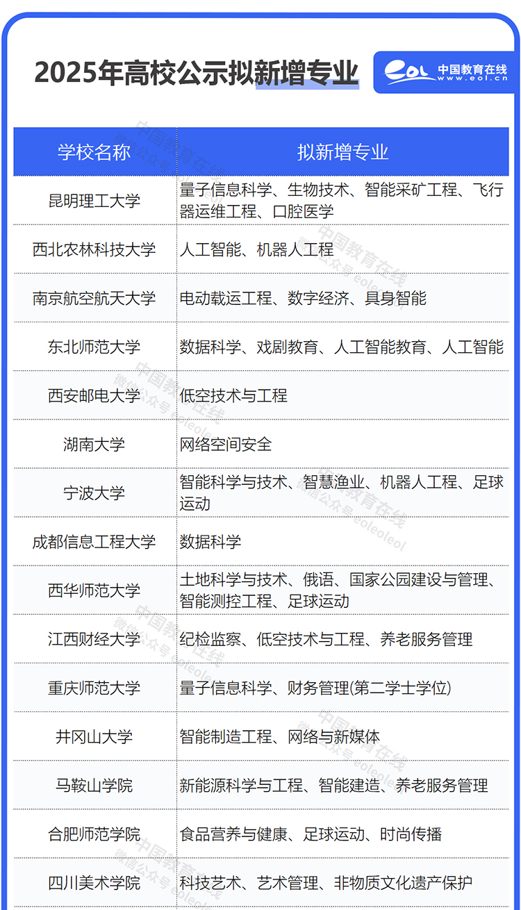
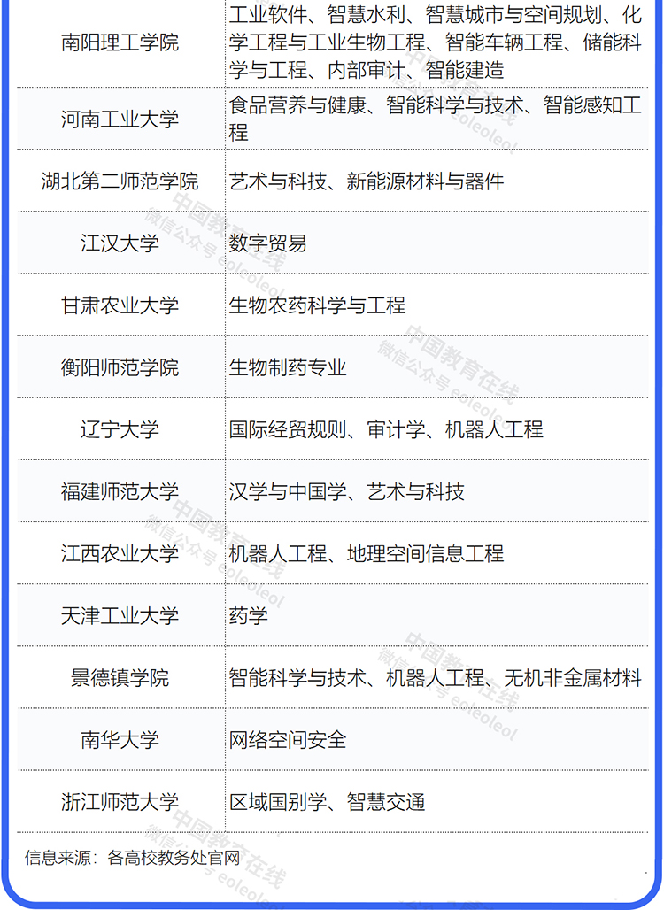
据不完全统计,7月以来,全国近30所高校密集公示专业撤销与新增名单。30余个本科专业将退出历史舞台,而“智慧”“智能”“储能”等前沿领域成为高校布局重点。
从宁波大学撤销广告学、新闻学,到江西财经大学砍掉文化产业管理、广告学,多所高校不约而同对就业率低、与社会需求脱节的专业“动刀”。
同样面临淘汰的还有公共事业管理、信息与计算科学等“红牌专业”。昆明理工大学撤销的电子信息科学与技术专业,近三年就业率持续低于60%;西安文理学院取消的电子商务专业,则因同质化严重导致毕业生竞争力不足。


与撤销名单形成鲜明对比的,是高校争相布局的战略性新兴专业。南阳理工学院一次性申报工业软件、智慧水利等8个新专业,其中“工业软件”直指我国关键核心技术“卡脖子”领域;湖北第二师范学院新增的“新能源材料与器件”专业,与湖北省打造万亿级新能源产业集群规划深度绑定。
更值得关注的是学科交叉趋势:比如成都信息工程大学拟增设的“数据科学”专业,融合统计学、计算机科学和行业知识,瞄准金融、医疗等领域的数据分析缺口。浙江师范大学拟增设的“区域国别学”专业,融合社会科学、人文学科、自然科学的相关知识,培养“语言通”“区域通”“领域通”“国别通”的高水平复合型人才。


① 凡本站注明“稿件来源:中国教育在线”的所有文字、图片和音视频稿件,版权均属本网所有,任何媒体、网站或个人未经本网协议授权不得转载、链接、转贴或以其他方式复制发表。已经本站协议授权的媒体、网站,在下载使用时必须注明“稿件来源:中国教育在线”,违者本站将依法追究责任。
② 本站注明稿件来源为其他媒体的文/图等稿件均为转载稿,本站转载出于非商业性的教育和科研之目的,并不意味着赞同其观点或证实其内容的真实性。如转载稿涉及版权等问题,请作者在两周内速来电或来函联系。




中国教育在线

