近年来,除传统985和211院校外,以南方科技大学、西湖大学、深圳理工大学等为代表的新型研究型大学同样备受关注,成为不少考生的新选择。这些大学都以高起点、小而精、研究型、国际化为办学定位,目标是建设世界一流大学。

那么,什么是新型研究型大学?有何特点?如何报考?下面来一探究竟。
什么是新型研究型大学?
新型研究型大学,一般是指以创新治理模式、人才培养模式和科研组织形式为突破口,以科学技术研究为主要任务,通过科学研究和课堂教学相融合,引导学生学习应用基础知识和科学技能,并通过高水平、高密度的科研,提升学生的创新能力、科学精神、发现并解决问题的能力这样一种类型的新型大学。
福建福耀科技大学常务副校长徐飞撰文指出,当下,以新型研究型大学为代表的第四代大学正陆续出现,这些大学的本质是打破传统边界,以颠覆性理念重构知识生产模式,以科技赋能重塑教育生态,以全球协作应对人类共同挑战。
新型研究型大学的特点是什么?
与传统"985工程"、"211工程"院校相比,新型研究型大学的核心特征集中体现在科学研究领域。通常以创新改革行政管理模式、人才培养模式和科研组织形式为突破口,将科学研究和课堂教学相融合,引导学生学习应用基础知识及科学技能,在高水平、高密度的科研实验中,养成创造性思维与钻研开拓精神,并提升发现和解决学术问题的能力。
此类院校最显著的办学特色可概括为:办学起点高、培养规模小、国际化程度高、强调研究性,招生人数与开设专业往往并不多,但在某一领域内可以短时间积累起丰富的科研成果,培育出较为优秀的青年科技人才。
报考新型研究型大学有哪些要求?
在招生录取方面,新型研究型大学普遍采用"综合评价、多元选拔、择优录取"的招生模式。如南方科技大学在浙江省实行“三位一体”综合评价招生,上海科技大学实行“校园开放日+高考统考”相结合招生,西湖大学实行“西湖大学创新班”本科招生试点。值得注意的是,绝大多数新型研究型大学在招生时均将物理学和化学列为必考科目。

来看具体介绍——
南方科技大学
南方科技大学是深圳在中国高等教育改革发展的时代背景下创建的一所高起点、高定位的公办新型研究型大学。学校率先改革招生制度,采用“基于高考的综合评价录取模式”招收优秀学生。南方科技大学数学入选“双一流”建设高校及建设学科名单。
办学特色
学校借鉴世界一流理工科大学的学科设置和办学模式,以理、工、医为主,兼具商科和特色人文社科的学科体系,在本科、硕士、博士层次办学,在一系列新的学科方向上开展研究,使学校成为引领社会发展的思想库和新知识、新技术的源泉。学校以“学分制、书院制、导师制”和“国际化、个性化、精英化”为核心和特色,大力培养拔尖创新人才。
招生地区
2025年,学校在全国24个省(区、市)开展综合评价招生,包括北京、河北、山西、内蒙古、辽宁、吉林、上海、江苏、浙江、安徽、福建、江西、山东、河南、湖北、湖南、广东、广西、海南、重庆、四川、贵州、云南、陕西。选考物理+化学的2025届高中毕业生,要求高中学业水平考试全科合格,具备学科特长或创新潜质。综合成绩=高考成绩(60%)+机试成绩(25%)+面试成绩(5%)+高中学业水平成绩(10%)。高考成绩需达本科一批线/特控线,按综合成绩从高到低择优录取。
2025年南科大将在广东、山东、浙江三省率先增设普通本科批次录取。凭高考成绩择优录取,适用于未参与综合评价的考生。南科大招生仅限高中理科毕业生(新高考省份须选考物理和化学)。
上海科技大学
上海科技大学是由上海市人民政府与中国科学院共同举办、共同建设,由上海市人民政府负责日常管理的全日制普通高等学校。自建立以来,学校努力建设和发展成为一所小规模、高水平、国际化的研究型、创新型大学。上海科技大学材料科学与工程入选“双一流”建设高校及建设学科名单。
办学特色
学校着重培养学生“立志、成才、报国、裕民”的社会责任感,培养从事科学发现、高技术创新与新兴产业创业的拔尖人才。本科生培养遵循“宽口径、厚基础、小规模、国际化”原则,突出通识教育、专业教育、创新创业教育。研究生培养注重结合重大科学设施、重大科研项目和重点产业,立足学校定位和特色培养国家战略急需人才。学校学科和专业设置立足办学定位,主动服务国家战略和经济社会发展需求。
招生地区
学校2025年将在北京、天津、辽宁、上海、江苏、浙江、福建、江西、山东、河南、湖北、湖南、重庆、四川、贵州、云南、陕西、甘肃共18个省(市)开展以“校园开放日”活动为核心的综合评价招生。在安徽省普通本科批次开展招生。
学校采用综合评价招生模式。学校在2025年综合评价招生简章中明确,所有在普通高等学校招生全国统一考试中报考上海科技大学的考生,其文化成绩(含教育部、所在省份相关政策规定加分)应达到生源所在省份本科第一批录取控制分数线。对于合并本科录取批次的省份,按相关省份特殊类型招生控制分数线执行。学校将考生“校园开放日”成绩与其高考成绩相加后,与其他报考学校但未获得“校园开放日”成绩的考生共同排序,择优录取。
深圳理工大学
深圳理工大学是教育部2024年5月30日批复设立的新型研究型大学,依托中国科学院深圳先进技术研究院等一流科研机构优质丰厚的科教、产教资源,按照“高起点、高水平、高标准、高质量”进行建设,以“产教融合、科教融汇办大学,学科交叉建专业,三院一体育人才”为办学特色。2025年将在河南首次招生。
办学地区
作为新型研究型大学的代表,深圳理工大学以研究型、小而精、对外开放程度高为显著特点,专业设置均为国内领先、国际具备竞争力的前沿交叉方向;坚持“选一个方向、建一个学院、成一流学科、强一片产业”,每一个学科交叉专业都拥有国家级重点实验室、国家工程技术创新中心、技术平台、孵化器、产业园、产业基金等,“打通从基础研究到产业转化的全链条”是深圳理工大学和其他大学的重要区别所在。
招生地区
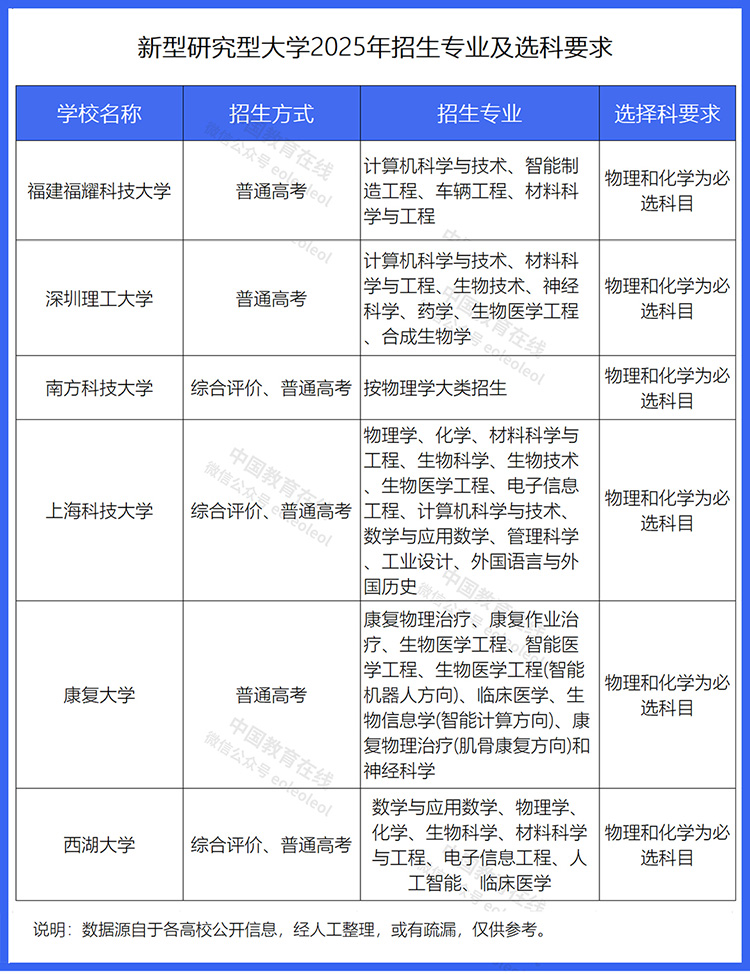
2025年,深圳理工面向广东、内蒙古、浙江、江西、河南、湖北、湖南、四川8个省、自治区开展本科招生,计划招收360人,录取批次为本科普通批,选考科目为物理、化学组合。学校首年按计算机科学与技术大类统一录取,大二开放所有专业自主选择,包括计算机科学与技术、材料科学与工程、生物技术、神经科学、药学、生物医学工程、合成生物学。
康复大学
康复大学是由山东省人民政府主办,教育部、中国残疾人联合会、国家卫生健康委员会等国家部委和青岛市共同支持建设的公办普通本科学校,定位为新型研究型大学,着重开展基础性、前沿科学技术研究,培养拔尖创新人才。驻地为山东省青岛市。
办学特色
康复大学作为全球首所以“康复”命名的高校,整合多学科资源,构建跨学科人才培养体系。创新 “三制三化三融合” 模式,推行小班教学、自主选课与国际化培养,为学生配备全程导师,强化科研实践。专业课程对标国际标准,康复物理治疗、作业治疗等专业与顶尖机构合作,提供临床实习与海外研修机会。聚焦 “康复 +” 学科集群,打造龙头学科,以实践与前沿研究,为我国康复事业培育专业人才。
招生地区
今年,康复大学将面向山东、河南、河北、江苏、湖南、山西、内蒙古等7个省份招收400人。其中,面向山东招收294人。今年康复大学共有9个本科专业招生,分别为康复物理治疗、康复作业治疗、生物医学工程、智能医学工程、生物医学工程(智能机器人方向)、临床医学、生物信息学(智能计算方向)、康复物理治疗(肌骨康复方向)和神经科学。其中,智能医学工程、生物医学工程(智能机器人方向)、康复物理治疗(肌骨康复方向)和神经科学4个专业为今年新增本科专业。
西湖大学
西湖大学是一所社会力量举办、国家重点支持的新型高等学校,2018年2月14日获教育部批准设立,是教育部、浙江省共建高校。首任校长由生物物理学家、中国科学院院士施一公教授担任。
办学特色
西湖大学专注基础科学研究,实行教授主导的学术治理模式,已设立 12 个跨学科研究中心。学校致力于培养具有强烈社会责任、宽广国际视野、扎实学科基础、卓越创新能力的拔尖创新人才和未来引领者。学校为学生提供个性化培养方案,本科生从大一开始就能进入实验室,由院士级导师一对一指导,还允许跨学科选修课程,培养交叉创新能力。学校还为每位本科生提供海外名校或著名研究机构交流交换学习的机会,全力拓宽学生国际视野。
招生地区
经审批,在浙江省“创新班”招生试点的基础上,2025年西湖大学将首次面向上海市、江苏省、河南省、广东省、重庆市等5个省(市)招收本科生,招生专业为数学与应用数学、物理学、化学、生物科学、材料科学与工程、电子信息工程、人工智能、临床医学。
其中,面向上海市、江苏省和广东省开展综合评价招生;面向河南省和重庆市通过普通高考招生。
同时,浙江省内,将在“创新班”招生的基础上,增加综合评价招生方式。
福建福耀科技大学
福建福耀科技大学是由福耀集团董事局主席曹德旺发起,河仁慈善基金会捐资、福州市人民政府支持举办的民办公助、非营利、公益性全日制普通高校,办学层次为本科和研究生教育。学校于2025年2月,定位为新型研究型大学。学校秉持“厚植科学基础、立志创新发展、服务中国式现代化”的办学思想,以“敬天爱人、止于至善”为校训,以报国为民,立德树人,科教兴国为办学宗旨,按照“高起点、小而精、研究型、国际化”的办学定位,精心规划和实施教学科研活动。
办学特色
学校坚持“面向世界科技前沿、面向经济主战场、面向国家重大需求、面向人民生命健康”,秉持“前沿驱动、问题导向、需求牵引、学研产协同、人才培养为本”五大原则,设立计算与人工智能学院、智造与未来技术学院、运载与智慧交通学院、新材料与新能源学院、生命与健康科学学院、数字经济与管理学院、文理学院和马克思主义学院等八个学院,坚持推进教育科技人才协同融合发展,着力培养具有多学科背景、创新能力和国际视野的拔尖创新人才。同时,在深入研究教育教学规律、人才成长规律、人口演变规律和人力资源供求规律基础上,充分借鉴国内外有益经验,实行本硕博贯通的培养方式。
招生地区
2025年福建福耀科技大学面向福建、河南、江西、湖南、广西招收50名本科生。其中,福建省17人、河南省9人、江西省9人、湖南省8人、广西壮族自治区7人。学校对高考综合改革省份的考生提出选考要求:物理和化学为必选科目。专业教学培养使用的外语语种为英语,非英语语种的考生应慎重填报志愿。
① 凡本站注明“稿件来源:中国教育在线”的所有文字、图片和音视频稿件,版权均属本网所有,任何媒体、网站或个人未经本网协议授权不得转载、链接、转贴或以其他方式复制发表。已经本站协议授权的媒体、网站,在下载使用时必须注明“稿件来源:中国教育在线”,违者本站将依法追究责任。
② 本站注明稿件来源为其他媒体的文/图等稿件均为转载稿,本站转载出于非商业性的教育和科研之目的,并不意味着赞同其观点或证实其内容的真实性。如转载稿涉及版权等问题,请作者在两周内速来电或来函联系。




中国教育在线

