随着高考分数的公布,考生将进入志愿填报阶段。中国教育在线整理了各地高考志愿填报时间,以期为考生填报志愿提供参考。
河北
【点击进入志愿填报系统】

天津
【点击进入志愿填报系统】

福建
【点击进入志愿填报系统】

上海

山西
山西省2025年普通高校招生填报志愿将在成绩公布后进行,考生填报志愿工作分四段进行,每段时间安排如下:
第一段:6月27日8:00—6月28日18:00。填报艺术本科提前批、普通本科提前批(A、B、C 段)志愿。
第二段:7月2日8:00—7月7日18:00。填报艺术本科批、体育本科批、普通本科批志愿。
第三段:7月25日8:00—7月26日18:00。填报艺术专科(高职)提前批、普通专科(高职)提前批志愿。
第四段:8月10日8:00—8月13日18:00。填报艺术专科(高职)批、体育专科(高职)批、普通专科(高职)批志愿。
辽宁
辽宁省高考志愿网上填报系统将于2025年6月19日14:00开通,除正式志愿填报截至当天外,开通后每天开放时间为8:00—22:00。考生可提前登录、熟悉高考志愿填报系统,高考成绩发布后,再进行正式填报、调整和确认,正式志愿填报截止时间为2025年6月30日下午16时。
黑龙江
第一次:6月27日-6月29日。6月27日-6月28日系统开放时间为9:00-21:00,6月29日系统开放时间为9:00-18:00。填报普通类本科提前批(含省内公安院校)和艺术类本科提前批录取的院校和专业志愿。
第二次:7月1日-7月5日。7月1日-7月4日系统开放时间为9:00-21:00,7月5日系统开放时间为9:00-18:00。填报普通类本科批、艺术类本科批、体育类本科批、普通类高职(专科)提前批、普通类高职(专科)批、艺术类高职(专科)批和体育类高职(专科)批录取的院校和专业志愿。
山东

湖北
考生志愿采取网上填报的方式,分两次集中填报。第1次集中志愿填报时间为6月29日8:00至7月2日17:00,实行分段截止。本科提前批志愿填报截止时间为6月30日17:00,高职高专提前批、本科普通批、艺术本科校考批、艺术本科统考批、艺术高职高专批、体育本科批、体育高职高专批、技能高考本科批、技能高考高职高专批志愿填报截止时间为7月2日17:00。第2次集中志愿填报时间为8月6日8:00至8月9日17:00,填报高职高专普通批志愿。
青海
青海省首次集中填报志愿时间为2025年6月26日12:00-6月30日18:00,除按教育部或高校提供录取名单投档录取考生外,其他所有考生须一次性填报所有批次志愿。各批次征集志愿填报时间以青海省教育考试网发布的公告为准。
浙江

北京
本科志愿在高考成绩发布后填报,首次志愿填报安排在6月27日至7月1日,征集志愿填报时间根据录取进程进行安排。
专科(高职)志愿填报时间:7月24日至7月25日
内蒙古
6月26日9:00-17:00,考生采用平行志愿模式填报提前批意向类别志愿。本科提前批和高职(专科)提前批同时填报。
6月30日9:00开始,至7月4日17:00止,考生第一次填报普通类本科提前批(A段、B段、C段)、本科批和高职(专科)提前批志愿,艺术类本科提前批(A段、B段)志愿和体育类本科提前批B段志愿,以及对口招生类本科批志愿。以上批(段)次的普通类(专项类)、艺术类(专项类)、体育类(专项类)招生计划同时填报。
7月31日9:00开始,至8月3日17:00止,考生第一次填报艺术类、体育类高职(专科)提前批、普通类高职(专科)批以及对口招生类高职(专科)批志愿。以上批次的普通类(专项类)、艺术类(专项类)、体育类(专项类)招生计划同时填报。
吉林
提前批次院校志愿填报将于6月26日至27日进行,本科批次院校志愿填报将于6月28日至7月2日进行。
江苏
第一阶段:6月28日至7月2日,填报本科院校专业组志愿,包括普通类本科提前批次志愿,含军队院校、公安政法院校(专业)、航海院校(专业)、地方专项计划、乡村教师定向培养计划、农村订单定向医学生免费培养计划、其他院校等;体育类本科提前批次志愿;艺术类本科提前批次志愿;普通类本科批次志愿;高校专项计划、综合评价招生(B类高校)、高水平运动队志愿。
第二阶段:7月27日至28日,填报专科批次院校专业组志愿,包括普通类专科批次志愿(含定向培养军士)、体育类专科批次志愿和艺术类专科批次志愿。凡第一阶段未被录取且符合条件的考生均可填报。
各批次(艺术类本科提前批次第1小批除外)录取结束后,省教育考试院将公布未完成招生计划的院校专业组、专业(类)及计划数。未被录取的考生在规定时间内自行上网填报征求志愿。
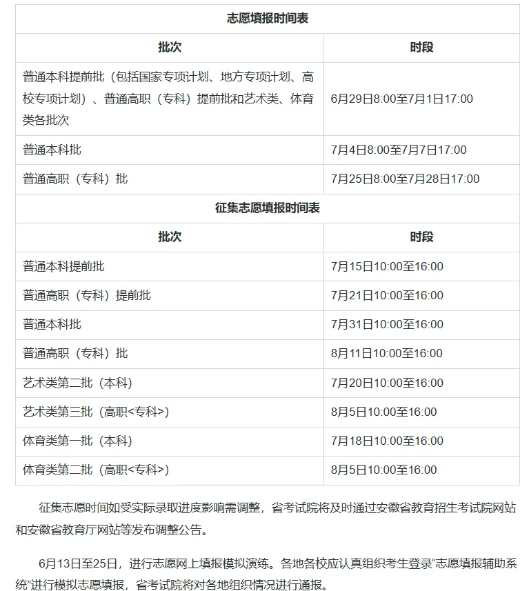
安徽

江西
(一)第一次集中填报,填报提前本科军、警类志愿栏志愿(单志愿及平行志愿),时间为6月26日9:00-27日17:00。
(二)第二次集中填报,填报除提前本科军、警类志愿栏以外的其他志愿,时间为6月30日9:00-7月4日17:00。
(三)缺额征集志愿填报,每批次原填志愿录取结束后,均安排缺额征集志愿填报,具体填报时间另行发布。
河南
考生志愿在网上填报,分3次进行:
(1)6月26日8:00—28日18:00。填报:军队招飞、普通本科提前批(专科层次公安类、司法类随该批填报)、艺术本科提前批、体育本科批志愿。
(2)6月30日8:00—7月3日18:00。填报:普通本科批(含特殊类型志愿)和艺术本科批志愿。
(3)7月5日 8:00—7日18:00。填报:普通高职(专科)提前批、普通高职(专科)批、艺术高职(专科)批、体育高职(专科)批志愿。
湖南

广西
本科提前批、高职高专提前批志愿填报时间:2025年6月25日15:00至29日10:00。其他批次志愿填报时间:2025年6月29日15:00至7月3日10:00。预留每天23:00到次日3:00作为系统维护时间。
重庆
普通高校考试招生志愿填报时间安排在:6月27日9:00—6月30日18:00,所有类别各批次招生的志愿均安排在上述时间段内填报。考生一定要在规定时间内填报志愿,志愿填报时间截止后任何人都不能修改或补填志愿。
四川
普通类考生填报志愿安排在通知高考文化成绩之后进行,其中,本科提前批次国家专项计划、本科提前批次A段志愿填报截止时间为6月28日17:00,其余本科志愿填报截止时间为7月1日17:00,专科提前批次、专科批次志愿填报截止时间为7月5日17:00。
“民族语言授课为主”和“加授民族语文”本科(含预科)批次志愿填报截止时间为7月1日17:00,专科批次志愿填报截止时间为7月5日17:00。
艺术体育类考生填报志愿安排在通知高考文化成绩且公布各类别、各批次招生文化、专业录取控制分数线后进行,其中,艺术类本科提前批次志愿填报截止时间为6月28日17:00,艺术体育类其余各类别、各批次志愿填报截止时间为7月1日17:00。
陕西
(一)第一阶段
6月25日12:00至6月27日12:00,填报本科提前批次,职教单招本科志愿;
6月25日12:00至6月30日12:00,填报本科批次志愿。
(二)第二阶段
本科批次正式投档后:填报高职(专科)提前批次,职教单招高职(专科)志愿;
本科批次录取结束后:填报高职(专科)批次志愿。
甘肃
第一次填报志愿拟定于6月26日至7月1日进行。
宁夏
6月25日至30日:填报本科提前批(A、B 段)、本科批(A、B 段)志愿、高职(专科)提前批(A、B、C 段)志愿。
8月1日至5日:填报高职(专科)批志愿。
各批次中的征集志愿填报时间在各批次录取期间另行向社会公布。
新疆
新疆维吾尔自治区2025年普通高考网上填报志愿系统拟于6月26日12时正式开通,考生可登录新疆教育考试院官方网站,在公众服务大厅栏目中选择“志愿填报”。本科提前批次志愿填报截止时间:7月2日12时;其他批次志愿填报截止时间:7月4日12时。
信息来源:各地教育考试院
① 凡本站注明“稿件来源:教育在线”的所有文字、图片和音视频稿件,版权均属本网所有,任何媒体、网站或个人未经本网协议授权不得转载、链接、转贴或以其他方式复制发表。已经本站协议授权的媒体、网站,在下载使用时必须注明“稿件来源:教育在线”,违者本站将依法追究责任。
② 本站注明稿件来源为其他媒体的文/图等稿件均为转载稿,本站转载出于非商业性的教育和科研之目的,并不意味着赞同其观点或证实其内容的真实性。如转载稿涉及版权等问题,请作者在两周内速来电或来函联系。




教育在线


