关于举办2025新一代信息技术产业产教融合发展大会暨职业院校电子信息类学院院长和系主任年会的通知
各职业院校、重点企业、有关单位:
为贯彻党中央关于职业教育工作的决策部署和习近平总书记有关重要指示批示精神,落实《关于深化现代职业教育体系建设改革的意见》和《教育强国建设规划纲要(2024-2035年)》中关于加快建设现代职业教育体系的总体要求,推进《职业教育产教融合赋能提升行动实施方案(2023-2025年)》,全国工业和信息化职业教育教学指导委员会电子信息分委员会将以“协同开放·守正创新”为主题,定于6月5日至6月7日在福州组织举办2025新一代信息技术产业产教融合大会暨职业院校电子信息类学院院长和系主任年会(以下简称“产教融合大会”),面向全国职业院校、重点企业、科研机构、出版社等相关单位,持续着力打造专业化、特色化的交流合作大平台。报名通道现已正式开启,具体通知如下。
一、组织架构
主办单位:全国工业和信息化职业教育教学指导委员会电子信息职业教育教学指导分委员会
承办单位:新一代信息技术产业研究院
协办单位:福州职业技术学院、福建船政交通职业学院、电子工业出版社有限公司、中国教育在线
二、时间地点
会议时间:2025年6月5日至6月7日
会议地点:福州三江国际大酒店(福州市马尾区江滨东大道162-1号)
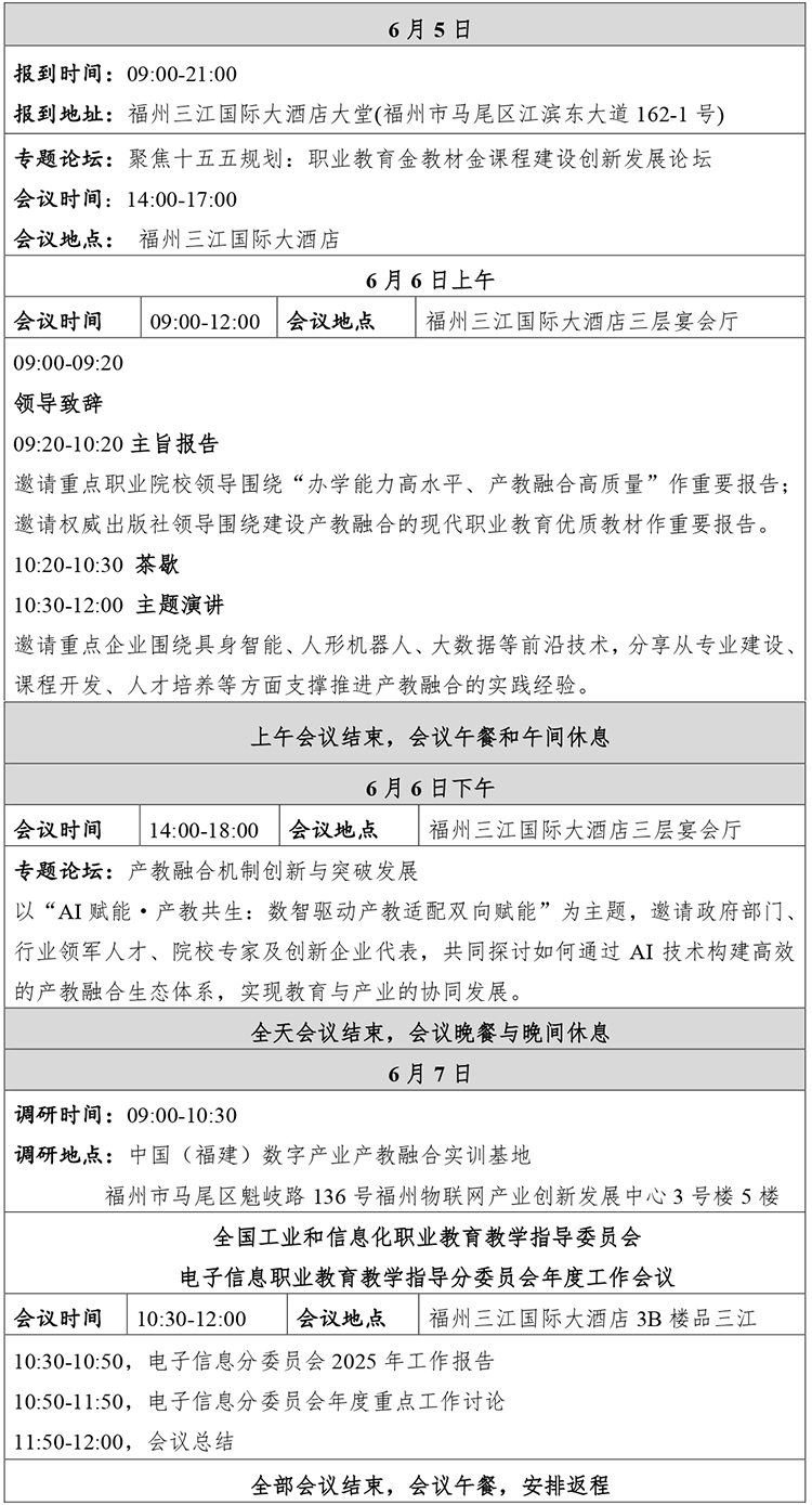
三、日程安排

注1:6月5日至6月7日,大会同期同场地进行新一代信息技术产业产教融合成果演示推荐。
注2:大会议程仍在持续更新中,以现场公布为准。
四、参会方式
(一)注册入口:所有参会代表请通过以下二维码进行在线注册报名,包括委员通道和非委员通道(个人通道、企业通道)。

(二)委员通道:全国工业和信息化职业教育教学指导委员会电子信息分委员会本届委员,以及课程思政、教学研究、教师发展、专业建设、产教融合、国际合作六个专门委员会所有委员均需履职参会,在委员通道免注册费在线报名。请全体委员于5月22日前完成注册。不能履职参会的委员,将视为不符合履职条件。
(三)非委员通道:全国职业院校代表均可免注册费,在线报名参会(需经大会主办单位审核信息)。
五、住宿安排
(一)所有参会代表差旅住宿均为自理。
(二)推荐住宿酒店请见下表,均有大会协议价格,拨打预定电话请报“2025产教融合大会”。本次会议期间住宿需自行预定,为避免房间空置浪费,协议价格将从6月5日起方可生效。如在预定当天晚18点之后抵达酒店,需提前告知酒店预留房间。

六、交通路线
路线一:福州长乐国际机场—福州三江国际大酒店/福州马尾颐豪酒店
·机场大巴线路一:乘坐机场大巴三鑫财富中心专线或空港快线马尾体育花园专线(车程约35分钟),下车后打车至福州三江国际大酒店(车程约13分钟)。
·机场大巴线路二:乘坐机场大巴至火车南站(车程约30分钟),换乘M2路公交车至“三江口大桥北站” (车程约30分钟),下车后步行300米。
·打车:机场距酒店31公里,车程约35分钟。
路线二:福州南站—福州三江国际大酒店/福州马尾颐豪酒店
·公交:乘坐M2路公交车至“三江口大桥北站” (车程约30分钟),下车后步行300米。
·打车:福州南站距酒店9公里,车程约15分钟。
路线三:福州站—福州三江国际大酒店/福州马尾颐豪酒店
·公交:乘坐178路公交车至“开发区管委会站”(车程约60分钟),下车后步行50米。
·打车:福州站距酒店23公里,车程约30分钟。
七、会务联系
李怡佳:17813195485
张志东:18613890448
全国工业和信息化职业教育教学指导委员会
电子信息职业教育教学指导分委员会
(中国电子学会代章)
2025年4月10日
① 凡本站注明“稿件来源:中国教育在线”的所有文字、图片和音视频稿件,版权均属本网所有,任何媒体、网站或个人未经本网协议授权不得转载、链接、转贴或以其他方式复制发表。已经本站协议授权的媒体、网站,在下载使用时必须注明“稿件来源:中国教育在线”,违者本站将依法追究责任。
② 本站注明稿件来源为其他媒体的文/图等稿件均为转载稿,本站转载出于非商业性的教育和科研之目的,并不意味着赞同其观点或证实其内容的真实性。如转载稿涉及版权等问题,请作者在两周内速来电或来函联系。




中国教育在线

