高学会〔2018〕126号
各省、自治区、直辖市高等教育学会,行业高等教育学会、有关大学高等教育学会、各分支机构,有关高等学校:
为深入贯彻习近平新时代中国特色社会主义思想和党的十九大精神,学习贯彻即将召开的全国教育工作会议精神,全面落实立德树人根本任务,紧紧围绕提高人才培养能力核心点,持续深化高等教育的改革创新,着力推动高等教育现代化,经教育部批准,中国高等教育学会定于2018年10月19-21日在四川省成都市举办中国高等教育博览会(2018·秋)。现将有关事项通知如下:
一、 活动主题
纪念改革开放40周年 建设高等教育强国
二、 活动内容
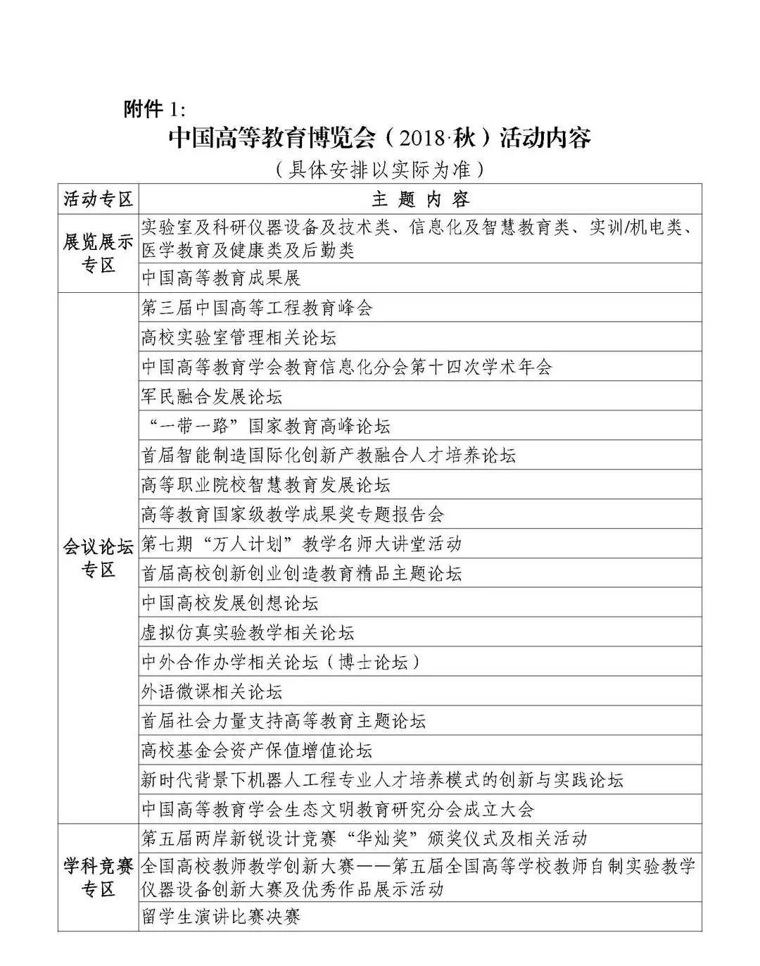
中国高等教育博览会(2018·秋)涵盖展览展示、会议论坛及学科竞赛等多种形式,举办三十余项活动,主要内容如下(具体内容见附件1):
主旨论坛:第三届中国高等工程教育峰会
特色展览:中国高等教育成果展
(一) 把准国家战略发展之脉:举办“一带一路”国家教育高峰论坛、军民融合发展论坛、中国高等教育学会生态文明教育研究分会成立大会等活动;
(二) 稳抓高等教育人才培养之本:举办实验室管理相关论坛、虚拟仿真实验教学相关论坛、新时代背景下机器人工程专业人才培养模式的创新与实践论坛等活动;
(三) 深化创新创业教育改革之举:举办首届高校创新创业创造教育精品成果展暨主题论坛、全国高校教师教学创新大赛、第五届两岸新锐设计竞赛“华灿奖”颁奖仪式、首届社会力量支持高等教育主题论坛、中国高校发展创想论坛等活动;
(四) 开拓国际交流合作之局:举办首届智能制造国际化创新产教融合人才培养论坛、中外合作办学相关论坛(博士论坛)、留学生演讲比赛决赛等活动;
(五) 推动高职教育产教融合之势:举办高等职业院校智慧教育发展论坛等活动。
三、活动时间
报到时间:2018年10月18日全天
展会时间:2018年10月19日至21日
四、活动地点
地点:成都世纪城新国际会展中心
地址:四川省成都市武侯区世纪城路198号
五、 举办单位
(一)主办单位
中国高等教育学会
(二)承办单位
国药励展展览有限责任公司、四川省教育装备行业协会、四川省高校实验室工作研究会
(三)协办单位
中国高等教育学会实验室管理工作分会、创新创业教育分会、高等财经教育分会、工程教育专业委员会、教育信息化分会、教育创新校企合作研究分会、教学研究分会、教育基金研究分会、外国留学生教育管理分会、校史研究分会、中外合作办学研究分会、职业技术教育分会、“一带一路”研究分会,北京奥鹏远程教育中心有限公司,北京广慧金通教育科技有限公司,《中国现代教育装备》杂志社,杭州青塔科技有限公司。
(四)媒体支持
新华网、光明网、人民网、中国青年报、中国教育报、中国日报网、中国教育在线等
六、报名及缴费
登录中国高等教育学会官网(www.hie.edu.cn)或中国高等教育博览会官网(www.heexpochina.com)在线报名注册。注册ID是缴纳会务费的唯一凭据。会务费可以通过注册网站在线缴纳或报到现场缴纳。网上在线缴费为880元/人(在线缴费系统于10月15日20:00关闭,在线注册系统于10月17日20:00关闭),报到现场缴费为980元/人。
会务费发票由国药励展展览有限责任公司开具。
会务费发票可选择电子发票,线上缴费电子发票将于10月1日之后开放下载。
参会代表在线报名并使用公务卡在线缴费的,支付完成后可以通过网上银行打印交易明细,其中商户名称显示为“首信易支付”“易智付科技有限公司”或“北京智彗科技有限公司”,此为第三方收款平台单位名称。
七、报到安排
1. 10月18日全天报到,本活动以省(自治区、直辖市)为单位集中报到。各省(自治区、直辖市)观众服务工作组负责本省(自治区、直辖市)参会代表报到,并将本省(自治区、直辖市)入住酒店信息通知到每位参会人员,请参会代表及时与本省(自治区、直辖市)观众服务工作组联系(具体见附件2),以便提前做好安排。
2. 接站:2018年10月18日8:00-22:00,组委会在成都站、成都东站、成都南站、成都双流国际机场设有接站点,统一安排接送。请参会代表确定行程后及时登陆注册系统填写往返信息,以便提前安排接送。
八、联系方式
1. 中国高等教育学会事业发展部
联系人:孙李真、刘鑫、姚旭
联系电话:010-82289815、82289129、82289685
电子邮箱:gbh@zhculture.cn
2. 国药励展展览有限责任公司
联系人:崔延欣、夏亚杰
联系电话:010-84556675、84556560
中国高等教育学会
2018年9月3日




